Linear Technology/Analog Devices DC1444A-BBOARD SAR ADC LTC2305
Description
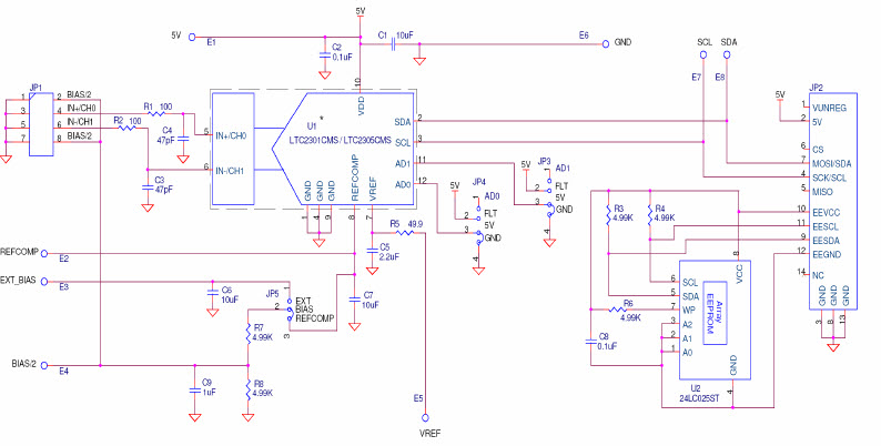
The Analog Devices DC1444A-B LTC2305 Demo Board is a 12-bit, 2-channel I2C 14ksps ADC designed for instrumentation and measurement applications. It features a low power consumption of only 1.2 mW/channel, making it ideal for battery-powered systems. The board includes a wide range of features such as programmable gain, offset, and reference voltage, as well as a built-in temperature sensor. It also includes a USB-I2C interface for easy connection to a PC. The board is compatible with a variety of software packages, including LabVIEW, MATLAB, and Python, making it an ideal choice for a variety of applications.
Specifications
Linear Technology/Analog Devices technical specifications, attributes, parameters and parts with similar specifications to Linear Technology/Analog Devices .
- TypeParameter
- Lifecycle StatusPRODUCTION (Last Updated: 3 weeks ago)
- Factory Lead Time8 Weeks
- Number of Pins0
- PackagingBox
- Published2008
- Part StatusActive
- Moisture Sensitivity Level (MSL)1 (Unlimited)
- Base Part NumberLTC2305
- Operating Supply Voltage5V
- InterfaceI2C, Serial
- Number of Bits12
- Utilized IC / PartLTC2305
- Supplied ContentsBoard(s)
- Data InterfaceI2C, Serial
- Sampling Rate14 ksps
- Evaluation KitYes
- Sampling Rate (Per Second)14k
- Number of A/D Converters2
- Power (Typ) @ Conditions1.5mW @ 1kSPS
- REACH SVHCNo SVHC
- RoHS StatusROHS3 Compliant
0 Similar Products Remaining
Technical Documents
Associated Products
| Part Number | Manufacturer | Description | Stock | RFQ |
|---|---|---|---|---|
| Analog Devices, Inc. | 43 | RFQ |


Product
Brand
Articles
Tools











