Linear Technology/Analog Devices DC1460AEVAL BOARD BUCK REG LTC3620
Description
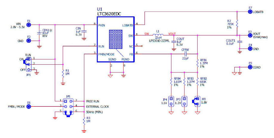
The Analog Devices DC1460A-A, DC1460A, LTC3620EDC Demo Board is an ultra low power, high efficiency step down switching regulator designed for medical and healthcare applications. It has a maximum output current of 15mA and is capable of providing a wide range of output voltages from 0.8V to 5.5V. The board is designed to be used with a wide variety of medical and healthcare applications, such as medical imaging, patient monitoring, and drug delivery systems. It is also capable of providing high efficiency and low noise operation, making it ideal for use in sensitive medical environments. The board is also designed to be easy to use and configure, allowing for quick and easy integration into existing systems.
Specifications
Linear Technology/Analog Devices technical specifications, attributes, parameters and parts with similar specifications to Linear Technology/Analog Devices .
- TypeParameter
- Lifecycle StatusPRODUCTION (Last Updated: 2 weeks ago)
- Factory Lead Time8 Weeks
- Number of Pins0
- Published2009
- Part StatusActive
- Moisture Sensitivity Level (MSL)1 (Unlimited)
- Voltage - Output1.1V 1.2V or 1.8V
- Frequency - Switching50kHz
- Utilized IC / PartLTC3620
- Supplied ContentsBoard(s)
- Evaluation KitYes
- Board TypeFully Populated
- Main PurposeDC/DC, Step Down
- Outputs and Type1, Non-Isolated
- Regulator TopologyBuck
- REACH SVHCUnknown
- RoHS StatusROHS3 Compliant
0 Similar Products Remaining


Product
Brand
Articles
Tools












