Linear Technology/Analog Devices DC516A-ABOARD EVAL FOR LTC3423EMS
Description
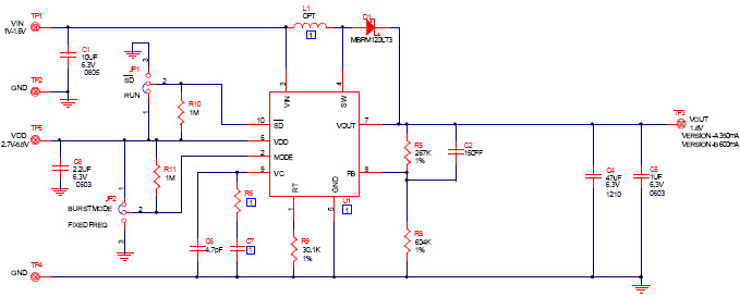
The Analog Devices DC516A-A LTC3423EMS Demo Board is a low output voltage synchronous boost converter designed for consumer electronics applications. It has an input voltage range of 1V to 1.6V and an output voltage of 1.8V at 350mA. This board is ideal for applications that require a low output voltage and high efficiency. It features a wide input voltage range, low quiescent current, and high efficiency. The board also includes a power-on reset circuit, over-voltage protection, and thermal shutdown. This demo board is a great choice for applications that require a low output voltage and high efficiency.
Specifications
Linear Technology/Analog Devices technical specifications, attributes, parameters and parts with similar specifications to Linear Technology/Analog Devices .
- TypeParameter
- Factory Lead Time8 Weeks
- Published2002
- Part StatusActive
- Moisture Sensitivity Level (MSL)1 (Unlimited)
- Base Part NumberLTC3423
- Voltage - Output1.8V
- Frequency - Switching1MHz
- Utilized IC / PartLTC3423
- Supplied ContentsBoard(s)
- Board TypeFully Populated
- Main PurposeDC/DC, Step Up
- Outputs and Type1, Non-Isolated
- Regulator TopologyBoost
- RoHS StatusROHS3 Compliant
0 Similar Products Remaining
Technical Documents


Product
Brand
Articles
Tools












