Linear Technology/Analog Devices DC559A-ABOARD EVAL FOR LTC3429ES6
Description
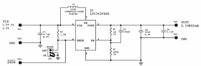
The Analog Devices DC559A-A, LTC3429ES6 Demo Board is a 500kHz synchronous boost converter designed to provide a regulated 3.3V output at 90mA from an input voltage of 1.0 to 3.3V. It is ideal for use in video and imaging applications, providing a reliable and efficient power solution. The board features a wide input voltage range, low quiescent current, and high efficiency, making it an ideal choice for a variety of applications. The board also features a wide operating temperature range, making it suitable for use in a variety of environments.
Specifications
Linear Technology/Analog Devices technical specifications, attributes, parameters and parts with similar specifications to Linear Technology/Analog Devices .
- TypeParameter
- Lifecycle StatusPRODUCTION (Last Updated: 2 weeks ago)
- Factory Lead Time8 Weeks
- Number of Pins0
- Published2004
- Part StatusActive
- Moisture Sensitivity Level (MSL)1 (Unlimited)
- Base Part NumberLTC3429
- Voltage - Output3.3V
- Frequency - Switching500kHz
- Utilized IC / PartLTC3429
- Supplied ContentsBoard(s)
- Evaluation KitYes
- Board TypeFully Populated
- Main PurposeDC/DC, Step Up
- Outputs and Type1, Non-Isolated
- Regulator TopologyBoost
- REACH SVHCNo SVHC
- RoHS StatusROHS3 Compliant
0 Similar Products Remaining
Technical Documents
Associated Products
| Part Number | Manufacturer | Description | Stock | RFQ |
|---|---|---|---|---|
| Analog Devices, Inc. | 4 | RFQ | ||
| Analog Devices, Inc. | 0 | RFQ | ||
| Analog Devices, Inc. | 0 | RFQ |


Product
Brand
Articles
Tools













