Linear Technology/Analog Devices DC409ABOARD EVAL FOR LTC3402EMS
Description
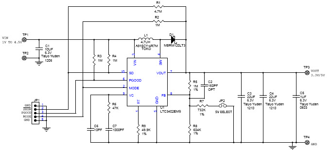
The Analog Devices DC409A-A, LTC3402EMS Demo Board is a synchronous boost converter designed to provide a regulated output voltage of either 3.3V or 5V from an input voltage range of 1 to 4.5V. It features a high efficiency, low noise, and low ripple operation. The board also includes a lighting LED to indicate the status of the converter. It is ideal for applications such as powering microcontrollers, FPGAs, and other low voltage devices.
Specifications
Linear Technology/Analog Devices technical specifications, attributes, parameters and parts with similar specifications to Linear Technology/Analog Devices .
- TypeParameter
- Lifecycle StatusPRODUCTION (Last Updated: 2 weeks ago)
- Factory Lead Time8 Weeks
- Number of Pins0
- Published2002
- Part StatusActive
- Moisture Sensitivity Level (MSL)1 (Unlimited)
- Base Part NumberLTC3402
- Voltage - Output3.3V or 5V
- Frequency - Switching600kHz
- Utilized IC / PartLTC3402
- Supplied ContentsBoard(s)
- Evaluation KitYes
- Board TypeFully Populated
- Main PurposeDC/DC, Step Up
- Outputs and Type1, Non-Isolated
- Regulator TopologyBoost
- RoHS StatusROHS3 Compliant
0 Similar Products Remaining


Product
Brand
Articles
Tools









