Linear Technology/Analog Devices DC860ABOARD DEMO FOR LTC3422EDD
Description
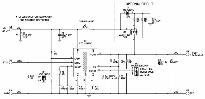
The Analog Devices DC860A-A, LTC3422EDD Demo Board is a 1.5A, 1MHz Synchronous Boost Converter designed for consumer electronics applications. It features a wide input voltage range of 2.7V to 5.5V and a wide output voltage range of 3.3V to 24V. The board also includes a high efficiency synchronous boost converter, a low-noise, low-ripple output, and a wide operating temperature range of -40°C to +85°C. It is designed to provide a reliable and efficient power solution for consumer electronics applications.
Specifications
Linear Technology/Analog Devices technical specifications, attributes, parameters and parts with similar specifications to Linear Technology/Analog Devices .
- TypeParameter
- Lifecycle StatusPRODUCTION (Last Updated: 4 weeks ago)
- Factory Lead Time8 Weeks
- Number of Pins0
- Part StatusActive
- Moisture Sensitivity Level (MSL)1 (Unlimited)
- Voltage - Output3.3V
- Frequency - Switching1MHz
- Utilized IC / PartLTC3422
- Supplied ContentsBoard(s)
- Board TypeFully Populated
- Main PurposeDC/DC, Step Up
- Outputs and Type1, Non-Isolated
- Regulator TopologyBoost
- RoHS StatusROHS3 Compliant
0 Similar Products Remaining
Technical Documents


Product
Brand
Articles
Tools







