Linear Technology/Analog Devices DC1470AEVAL BOARD LED DRIVER LT3743
Description
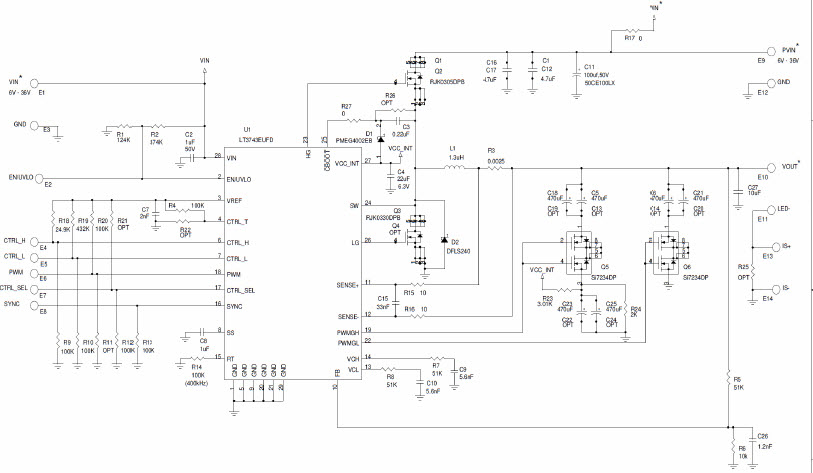
Analog Devices DC1470A-A LT3743EUF Demo Board is a high-performance, high-current LED driver demo board designed to demonstrate the capabilities of the LT3743EUF LED driver IC. It features a wide input voltage range of 4.5V to 60V, adjustable output current up to 10A, and a wide range of dimming options. The board also includes a lighting control demo board, which allows users to control the LED driver's output current and dimming level. The board is ideal for applications such as automotive lighting, industrial lighting, and general lighting.
Specifications
Linear Technology/Analog Devices technical specifications, attributes, parameters and parts with similar specifications to Linear Technology/Analog Devices .
- TypeParameter
- Lifecycle StatusPRODUCTION (Last Updated: 3 weeks ago)
- Factory Lead Time8 Weeks
- Number of Pins0
- PackagingBox
- Published2009
- Part StatusActive
- Moisture Sensitivity Level (MSL)1 (Unlimited)
- Number of Outputs1
- Output Current20A
- Voltage - Output4.5V
- Min Input Voltage6V
- Max Input Voltage36V
- Output Current per Channel20A
- Utilized IC / PartLT3743
- Supplied ContentsBoard(s)
- Evaluation KitYes
- Outputs and Type1, Non-Isolated
- FeaturesDimmable
- RoHS StatusROHS3 Compliant
0 Similar Products Remaining


Product
Brand
Articles
Tools












