Linear Technology/Analog Devices DC1315AEVAL BOARD LED DRIVER LT3475-1
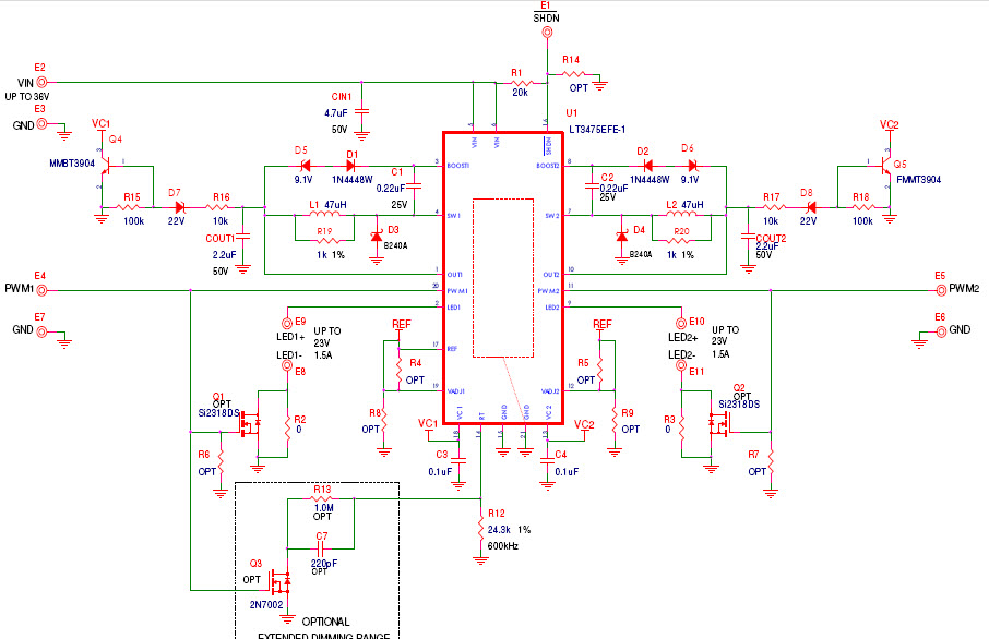
The Analog Devices DC1315A-A, LT3475IFE-1 Demo Board, Dual Step-Down 1.5A LED Driver, Automotive and Transportation is a demo board designed to demonstrate the capabilities of the LT3475IFE-1 LED driver. This board is ideal for automotive and transportation applications, providing a dual step-down 1.5A LED driver with a wide input voltage range of 4.5V to 60V. It features a high efficiency of up to 95%, low quiescent current of only 10µA, and a wide dimming range of 0.1% to 100%. The board also includes a wide range of protection features, such as over-voltage, over-temperature, and short-circuit protection. This demo board is a great tool for evaluating the performance of the LT3475IFE-1 LED driver in automotive and transportation applications.
- TypeParameter
- Lifecycle StatusPRODUCTION (Last Updated: 3 months ago)
- Factory Lead Time8 Weeks
- Number of Pins0
- PackagingBox
- Published2007
- Part StatusActive
- Moisture Sensitivity Level (MSL)1 (Unlimited)
- Base Part NumberLT3475
- Output Voltage23V
- Output Current1.5A
- Output Current per Channel1.5A
- Utilized IC / PartLT3475-1
- Supplied ContentsBoard(s)
- Evaluation KitYes
- Outputs and Type2, Non-Isolated
- FeaturesDimmable
- RoHS StatusROHS3 Compliant


Product
Brand
Articles
Tools









