Linear Technology/Analog Devices DC842ABOARD DEMO FOR LT3474EFE/IFE
Description
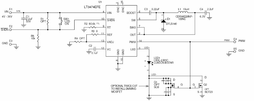
The Analog Devices DC842A-A, LT3474EFE/IFE Demo Board, Step-Down 1A LED Driver, Automotive and Transportation is a demo board designed to demonstrate the capabilities of the LT3474EFE/IFE LED driver. This board is designed to provide a regulated output voltage of up to 1A for driving automotive and transportation LED lighting applications. It features a wide input voltage range of 4.5V to 40V, adjustable output current, and a wide range of dimming options. The board also includes a number of protection features such as over-voltage, over-temperature, and short-circuit protection. This demo board is ideal for automotive and transportation applications that require reliable and efficient LED lighting.
Specifications
Linear Technology/Analog Devices technical specifications, attributes, parameters and parts with similar specifications to Linear Technology/Analog Devices .
- TypeParameter
- Lifecycle StatusPRODUCTION (Last Updated: 3 months ago)
- Factory Lead Time8 Weeks
- Number of Pins0
- Voltage-Input4V~36V
- PackagingBox
- Part StatusActive
- Moisture Sensitivity Level (MSL)1 (Unlimited)
- Utilized IC / PartLT3474
- Supplied ContentsBoard(s)
- Outputs and Type1, Non-Isolated
- FeaturesDimmable
- RoHS StatusROHS3 Compliant
0 Similar Products Remaining
Technical Documents


Product
Brand
Articles
Tools





