Linear Technology/Analog Devices DC1309ABOARD DEMO FOR LT3474EFE-1
Description
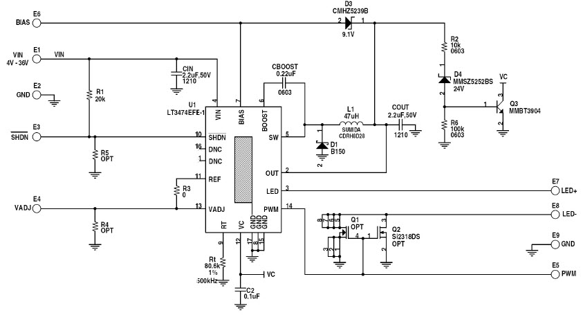
The Analog Devices DC1309A-A, LT3474EFE-1 Demo Board is a 1A Step Down LED Driver in TSSOP-16E, Automotive and Transportation. It is designed to provide a reliable and efficient solution for driving high-power LEDs in automotive and transportation applications. The board features a wide input voltage range of 4.5V to 40V, adjustable output current up to 1A, and a wide operating temperature range of -40°C to +125°C. It also features a low quiescent current of only 1.5mA, and a high efficiency of up to 95%. The board is also protected against over-voltage, over-current, and short-circuit conditions. The board is RoHS compliant and is suitable for use in a wide range of automotive and transportation applications.
Specifications
Linear Technology/Analog Devices technical specifications, attributes, parameters and parts with similar specifications to Linear Technology/Analog Devices .
- TypeParameter
- Lifecycle StatusPRODUCTION (Last Updated: 3 months ago)
- Factory Lead Time8 Weeks
- Package / CaseTSSOP
- Number of Pins0
- Voltage-Input4V~36V
- PackagingBox
- Part StatusActive
- Moisture Sensitivity Level (MSL)1 (Unlimited)
- Utilized IC / PartLT3474-1
- Supplied ContentsBoard(s)
- Current - Output / Channel1A
- Outputs and Type1, Non-Isolated
- FeaturesDimmable
- RoHS StatusROHS3 Compliant
0 Similar Products Remaining
Technical Documents
Associated Products
| Part Number | Manufacturer | Description | Stock | RFQ |
|---|---|---|---|---|
| NXP Semiconductors | MCU 16-bit/32-bit ARM926EJ-S RISC ROMLess 1.8V/2.5V/3.3V 296-Pin TFBGA | 1000 | RFQ |


Product
Brand
Articles
Tools





