Linear Technology/Analog Devices DC1524A-AEVAL BOARD QUADRATURE LTC5588-1
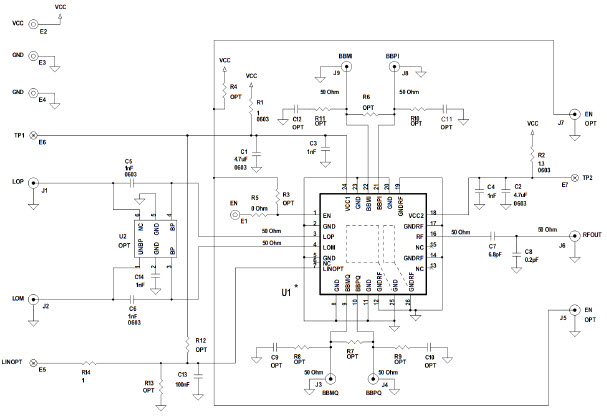
The Analog Devices DC1524A-A Demo Board for the LTC5588-1, 6GHz Ultrahigh OIP3 Quadrature Modulator, Military and Aerospace Grade is a versatile and powerful tool for testing and evaluating the performance of the LTC5588-1 modulator. This demo board features a wide range of features, including a wideband input signal path, a wideband output signal path, and a wideband quadrature modulator. The board also includes a wideband power amplifier, a wideband low-noise amplifier, and a wideband power detector. The board is designed to provide a comprehensive evaluation of the performance of the LTC5588-1 modulator in a variety of applications. The board is also designed to be used in a variety of environmental conditions, including extreme temperatures, high humidity, and high vibration. The board is also designed to meet the stringent requirements of military and aerospace applications.
- TypeParameter
- Lifecycle StatusPRODUCTION (Last Updated: 1 month ago)
- Factory Lead Time8 Weeks
- Number of Pins0
- Published2010
- Part StatusActive
- Moisture Sensitivity Level (MSL)1 (Unlimited)
- TypeModulator
- Frequency200MHz~6GHz
- Base Part NumberLTC5588
- Supplied ContentsBoard(s)
- Evaluation KitYes
- RoHS StatusROHS3 Compliant


Product
Brand
Articles
Tools











