Linear Technology/Analog Devices DC1562A-EBOARD EVAL LTC6992-3
Description
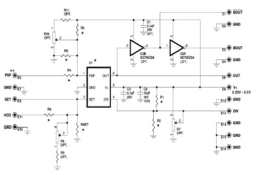
The Analog Devices DC1562A-E Demonstration Board is designed for use with the LTC6992-3 Timer IC, providing a 10kHz, 5-95% duty cycle for medical and healthcare applications. This board features a wide range of features, including a high-precision voltage reference, a low-noise power supply, and a wide range of test points for easy debugging. The board also includes a USB interface for easy programming and debugging. This board is ideal for medical and healthcare applications, providing a reliable and accurate timing solution.
Specifications
Linear Technology/Analog Devices technical specifications, attributes, parameters and parts with similar specifications to Linear Technology/Analog Devices .
- TypeParameter
- SeriesTimerBlox®
- Part StatusObsolete
- Moisture Sensitivity Level (MSL)1 (Unlimited)
- TypeTiming
- FunctionClock Oscillation
- Utilized IC / PartLTC6992-3
- Supplied ContentsBoard(s)
- Primary Attributes10KHz PWM, 0 - 95% Duty Cycle
- EmbeddedNo
- Secondary Attributes2.25V ~ 5.5V Supply
0 Similar Products Remaining
Technical Documents
Associated Products
| Part Number | Manufacturer | Description | Stock | RFQ |
|---|---|---|---|---|
| ON Semiconductor | IC INVERTER 2CH 2-INP SC70-6 | 6613 | RFQ | |
| ON Semiconductor | Inverter 2-Element CMOS 6-Pin MicroPak W T/R | 41200 | BUY | |
| ON Semiconductor | Inverter 2-Element CMOS 6-Pin MicroPak W T/R | 0 | RFQ |


Product
Brand
Articles
Tools





