Linear Technology/Analog Devices DC1594A-BBOARD DEMO FOR 12V LTC4219-5
Description
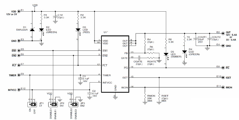
The Analog Devices DC1594A-B, LTC4219-5 Demo Board is a 5V, 5A integrated hot-swap controller designed for industrial applications. It features a wide input voltage range of 4.5V to 28V, and can handle up to 5A of current. The board is equipped with a variety of protection features, including over-voltage, over-current, and short-circuit protection. It also features a low-power mode, allowing it to operate at reduced power levels when not in use. The board is designed to be used in a variety of industrial applications, such as power supplies, motor controllers, and other power management systems.
Specifications
Linear Technology/Analog Devices technical specifications, attributes, parameters and parts with similar specifications to Linear Technology/Analog Devices .
- TypeParameter
- Lifecycle StatusPRODUCTION (Last Updated: 3 weeks ago)
- Factory Lead Time8 Weeks
- Number of Pins0
- Published2010
- Part StatusActive
- Moisture Sensitivity Level (MSL)1 (Unlimited)
- TypePower Management
- Base Part NumberLTC4219
- FunctionHot Swap Controller
- Operating Supply Voltage15V
- Utilized IC / PartLTC4219-12
- Supplied ContentsBoard(s)
- Evaluation KitYes
- EmbeddedNo
- Secondary AttributesOn-Board LEDs
- Length36mm
- REACH SVHCNo SVHC
- RoHS StatusROHS3 Compliant
0 Similar Products Remaining
Technical Documents


Product
Brand
Articles
Tools










