Linear Technology/Analog Devices DC1652ABD DEMO LTC6803-2 REQ. DC590B
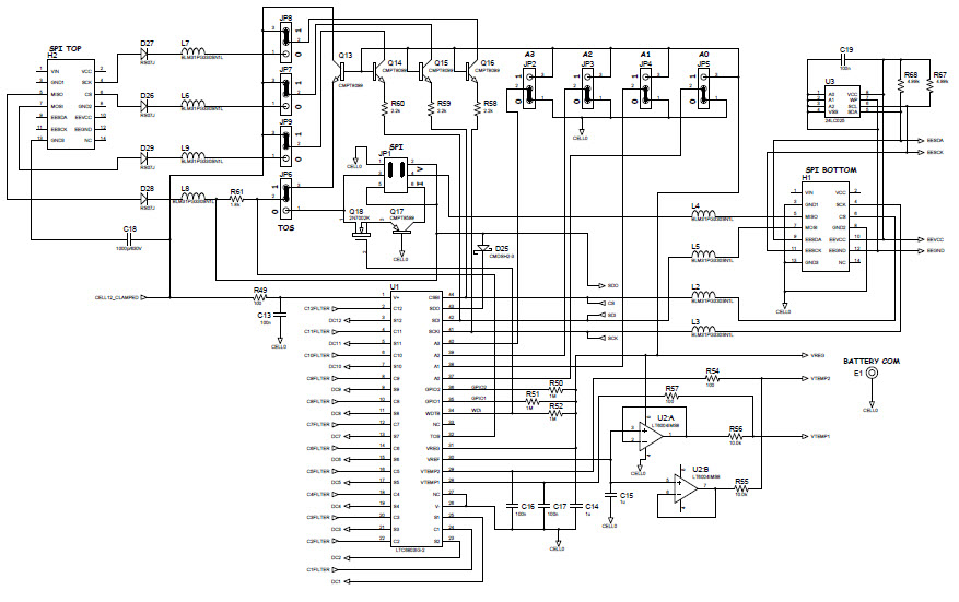
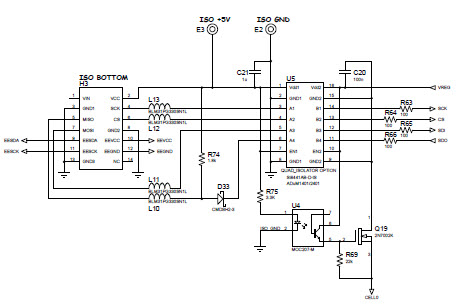
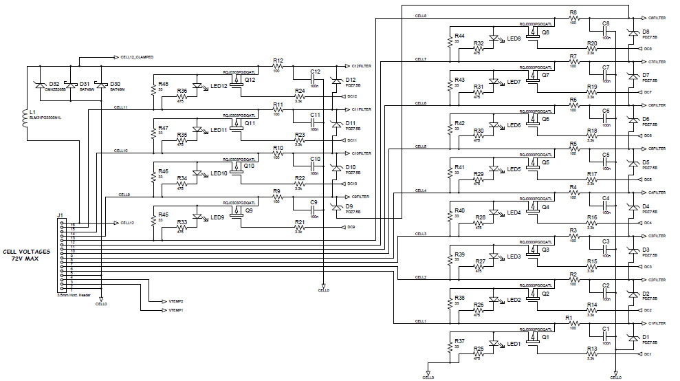
The Analog Devices DC1652A-A, LTC6803-2 Demo Board, Battery Monitor, Automotive and Transportation is a powerful and versatile tool for monitoring and managing the performance of automotive and transportation batteries. It features a high-precision, low-power, multi-channel battery monitor with a wide range of features, including a wide input voltage range, high accuracy, and low power consumption. The board also includes a variety of communication protocols, such as CAN, I2C, and SPI, for easy integration into existing systems. The board is designed to provide a comprehensive solution for monitoring and managing the performance of automotive and transportation batteries, and is ideal for applications such as electric vehicles, hybrid vehicles, and other battery-powered applications.
- TypeParameter
- Lifecycle StatusPRODUCTION (Last Updated: 3 weeks ago)
- Factory Lead Time8 Weeks
- Number of Pins0
- Published2011
- Part StatusActive
- Moisture Sensitivity Level (MSL)1 (Unlimited)
- TypePower Management
- FunctionBattery Monitor
- Utilized IC / PartLTC6803-2
- Supplied ContentsBoard(s)
- Length37mm
- REACH SVHCNo SVHC
- RoHS StatusROHS3 Compliant
| Part Number | Manufacturer | Description | Stock | RFQ |
|---|---|---|---|---|
| Analog Devices, Inc. | 0 | RFQ | ||
| Analog Devices Inc. | DIGI ISOLATOR, 4CH, ADUM1401, 16SOIC | 539 | RFQ | |
| Analog Devices Inc. | DGTL ISO 2.5KV GEN PURP 16SOIC | 73 | RFQ | |
| Microchip Technology | IC EEPROM 2K I2C 400KHZ 8SOIC | 10000 | RFQ | |
| Microchip Technology | IC EEPROM 2K I2C 400KHZ 8SOIC | 687 | RFQ | |
| Microchip Technology | EEPROM Serial-I2C 2K-bit 256 x 8 3.3V/5V 8-Pin MSOP Tube | 3566 | RFQ | |
| Microchip Technology | EEPROM Serial-I2C 2K-bit 256 x 8 3.3V/5V 8-Pin TSSOP Tube | 27 | RFQ | |
| Analog Devices Inc. | ANALOG DEVICES ADUM1401BRWZ Digital Isolator, Quad, 4, 50 ns, 2.7 V, 5.5 V, SOIC, 16 Pins | 0 | RFQ | |
| Analog Devices Inc. | DGTL ISO 2.5KV GEN PURP 16SOIC | 5 | RFQ | |
| Analog Devices Inc. | IC ISOLATOR DIG 4CH 125C 16SOIC | 7500 | RFQ |


Product
Brand
Articles
Tools






















