Linear Technology/Analog Devices DC2259ADEMO BOARD FOR LTC6811-1
Description
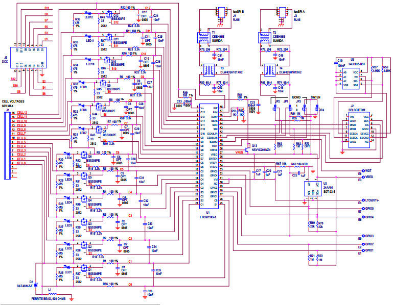
The Analog Devices DC2259A-A Demo Board is a powerful tool for monitoring and managing multi-cell battery stacks. It is equipped with the LTC6811-1 multi-cell battery stack monitor, which features an addressable isoSPI interface for easy communication and control. The board also includes power management and protection features to ensure the safety and reliability of the battery stack. The DC2259A-A Demo Board is an ideal solution for applications that require precise monitoring and control of multi-cell battery stacks.
Specifications
Linear Technology/Analog Devices technical specifications, attributes, parameters and parts with similar specifications to Linear Technology/Analog Devices .
- TypeParameter
- Lifecycle StatusPRODUCTION (Last Updated: 2 weeks ago)
- Factory Lead Time8 Weeks
- Number of Pins0
- Published2013
- Part StatusActive
- Moisture Sensitivity Level (MSL)1 (Unlimited)
- TypePower Management
- Base Part NumberLTC6811
- FunctionBattery Monitor
- Utilized IC / PartLTC6811-1
- Supplied ContentsBoard(s)
- Primary AttributesIsolated
- Secondary AttributesGraphical User Interface
- RoHS StatusROHS3 Compliant
0 Similar Products Remaining


Product
Brand
Articles
Tools















