Linear Technology/Analog Devices DC1663ADEMO BOARD LTM4628
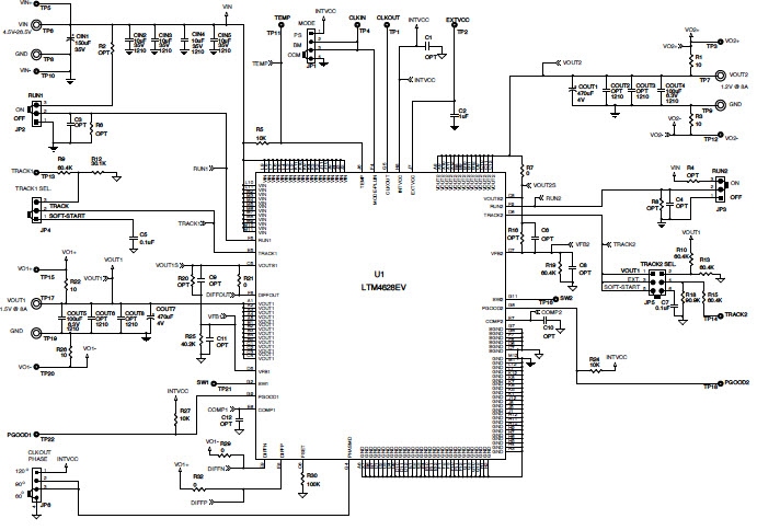
The Analog Devices DC1663A-A LTM4628 Demo Board is a dual 26V, 8A step-down module regulator designed for power management applications. It features a wide input voltage range of 4.5V to 26V and a wide output voltage range of 0.6V to 24V. The board also includes a high-efficiency synchronous buck regulator with a maximum efficiency of 95%. It is capable of delivering up to 8A of continuous output current and up to 10A of peak output current. The board also includes a wide range of protection features such as over-voltage, over-current, and short-circuit protection. The board is designed to be used with the LTM4628, a high-performance, low-noise, and low-power step-down regulator. The board is ideal for applications such as automotive, industrial, and consumer electronics.
- TypeParameter
- Lifecycle StatusPRODUCTION (Last Updated: 3 weeks ago)
- Factory Lead Time8 Weeks
- Package / CaseModule
- Number of Pins0
- Published2004
- SeriesµModule®
- Part StatusActive
- Moisture Sensitivity Level (MSL)1 (Unlimited)
- Operating Supply Voltage26.5V
- Voltage - Output1.2V 1.5V
- Frequency - Switching400kHz
- Utilized IC / PartLTM4628
- Supplied ContentsBoard(s)
- Evaluation KitYes
- Board TypeFully Populated
- Main PurposeDC/DC, Step Down
- Outputs and Type2, Non-Isolated
- Regulator TopologyBuck
- RoHS StatusNon-RoHS Compliant
- REACH SVHCNo SVHC


Product
Brand
Articles
Tools














