Linear Technology/Analog Devices DC1734AEVAL BOARD BOOST REG LT8582
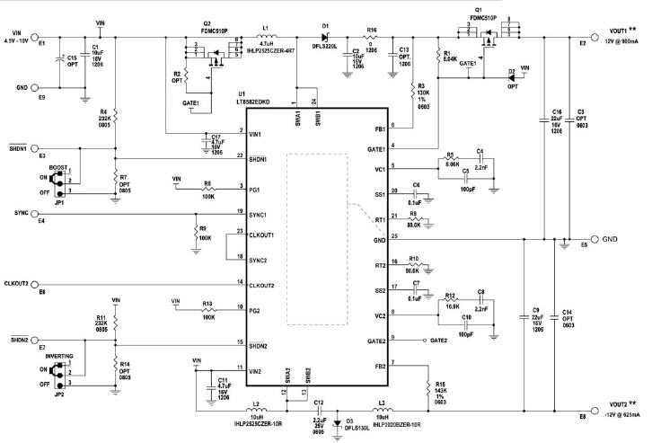
The Analog Devices DC1734A-A Demo Board for LT8582 Dual 3A Boost/Inverting/SEPIC DC/DC Converter is a versatile and powerful tool for automotive and transportation applications. It is designed to demonstrate the capabilities of the LT8582 dual 3A boost/inverting/SEPIC DC/DC converter. The board features two independent 3A DC/DC converters, each with a wide input voltage range of 4.5V to 40V and an adjustable output voltage range of 0.8V to 40V. It also includes a wide range of features such as adjustable switching frequency, adjustable soft-start, adjustable current limit, and adjustable output voltage slew rate. The board also includes a graphical user interface (GUI) for easy configuration and monitoring of the converter. The DC1734A-A is an ideal solution for automotive and transportation applications that require high efficiency, high power density, and low noise operation.
- TypeParameter
- Lifecycle StatusPRODUCTION (Last Updated: 4 weeks ago)
- Factory Lead Time8 Weeks
- Number of Pins0
- Published2011
- Part StatusActive
- Moisture Sensitivity Level (MSL)1 (Unlimited)
- Voltage - Output12V -12V
- Frequency - Switching1MHz
- Utilized IC / PartLT8582
- Supplied ContentsBoard(s)
- Evaluation KitYes
- Board TypeFully Populated
- Main PurposeDC/DC, Step Up
- Outputs and Type2, Non-Isolated
- Regulator TopologyBoost
- Length43mm
- REACH SVHCNo SVHC
- RoHS StatusROHS3 Compliant
| Part Number | Manufacturer | Description | Stock | RFQ |
|---|---|---|---|---|
| Linear Technology/Analog Devices | IC OR CTRLR N 1 6DFN | 454 | RFQ | |
| Analog Devices, Inc. | 0 | RFQ |


Product
Brand
Articles
Tools














