Maxim Integrated MAX15005AEVKIT+KIT EVAL FOR MAX15005A
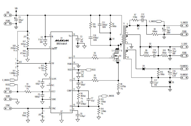
The Maxim Integrated MAX15005AEVKIT-AEVKIT+ is an evaluation kit based on the MAX15005A 11W Flyback DC-DC Converter for Vacuum-Fluorescent Displays (VFDs) in Automotive Applications. This kit is designed to provide a complete solution for automotive and transportation applications, allowing users to quickly and easily evaluate the performance of the MAX15005A. The kit includes a MAX15005A evaluation board, a MAX15005A-EVKIT+ adapter board, and a MAX15005A-EVKIT+ software package. The evaluation board features a wide input voltage range of 4.5V to 40V, and a wide output voltage range of 0.5V to 15V. The MAX15005A-EVKIT+ adapter board allows users to easily connect the evaluation board to a VFD display. The MAX15005A-EVKIT+ software package provides a graphical user interface for configuring and monitoring the MAX15005A. The kit also includes a comprehensive user guide and application notes to help users get the most out of their evaluation. With its comprehensive features and easy-to-use design, the Maxim Integrated MAX15005AEVKIT-AEVKIT+ is the perfect solution for automotive and transportation applications.
- TypeParameter
- Factory Lead Time6 Weeks
- PackagingBulk
- Published2005
- Part StatusActive
- Moisture Sensitivity Level (MSL)1 (Unlimited)
- Base Part NumberMAX15005
- Voltage - Output3V 60V 110V
- Frequency - Switching100kHz
- Utilized IC / PartMAX15005A
- Supplied ContentsBoard(s)
- Evaluation KitYes
- Board TypeFully Populated
- Main PurposeDC/DC, Step Up or Down
- Outputs and Type3, Isolated
- Regulator TopologyFlyback
- Radiation HardeningNo
- RoHS StatusROHS3 Compliant
- MAX15005A Eval Kit
- MAX15004-05
- How to Use the MAX15005 Current-Mode Controller as a Boost Circuit for an Automotive Cold-Crank Condition
- Reference Design Ensures Dynamic Output Voltages for a Print-Head Power Supply
- Trends in High-Performance Power-Supply Design for Automotive Infotainment
- Maxim-Integrated-company-65.pdf


Product
Brand
Articles
Tools





