Analog Devices, Inc. DC1808A
Description
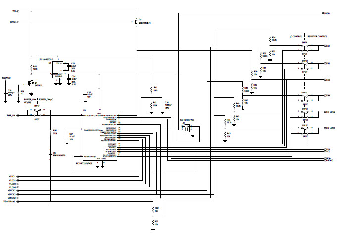
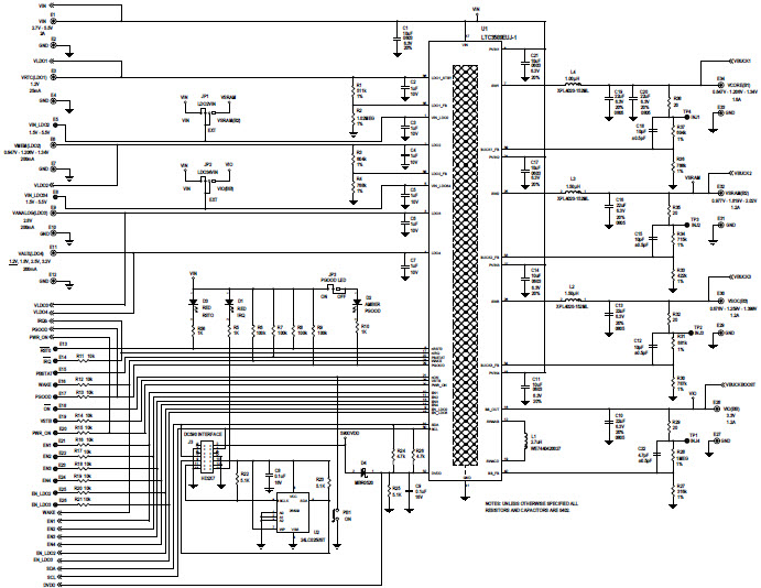
The Analog Devices DC1808A-A, LTC3589EUJ-1 Demo Board is an 8-output regulator with sequencing and I2C capabilities, designed for automotive and transportation applications. It features a wide input voltage range of 4.5V to 40V, and provides up to 8 regulated outputs with programmable voltage levels. The board also includes a sequencing controller with I2C interface, allowing for easy configuration of the output voltages and sequencing. The board is designed to meet the stringent requirements of automotive and transportation applications, and is capable of operating in temperatures ranging from -40°C to +125°C.
Specifications
Analog Devices, Inc. technical specifications, attributes, parameters and parts with similar specifications to Analog Devices, Inc. .
- TypeParameter
- EU RoHSSupplier Unconfirmed
- AutomotiveNo
- PPAPNo
- Part StatusUnconfirmed
0 Similar Products Remaining
Associated Products
| Part Number | Manufacturer | Description | Stock | RFQ |
|---|---|---|---|---|
| Analog Devices, Inc. | 0 | RFQ | ||
| Analog Devices / Linear Technology | 35 | RFQ | ||
| Microchip Technology | MICROCHIP - 24LC025-I/ST - SERIAL EEPROM, 2KBIT, 400KHZ, TSSOP-8 | 25 | RFQ | |
| Microchip Technology | MICROCHIP - PIC16F722-I/ML - MCU, 8BIT, PIC16, 20MHZ, QFN-28 | 39 | RFQ | |
| Linear Technology/Analog Devices | IC CONV DC/DC 8-OUTPUT 40QFN | 0 | RFQ |


Product
Brand
Articles
Tools













