Linear Technology/Analog Devices DC1735ABOARD DEMO FOR LTC3226EUD
Description
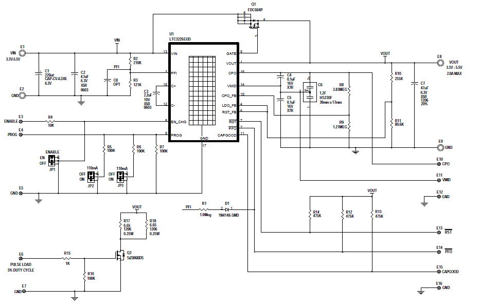
The Analog Devices DC1735A-A, LTC3226EUD Demo Board, 2-Cell Supercap Charger with Backup PowerPath Controller is a consumer electronics device designed to provide reliable backup power for a variety of applications. This device features a two-cell supercapacitor charger with a backup power path controller, allowing for efficient charging and discharging of the supercapacitor. The device also features a wide input voltage range, allowing it to be used with a variety of power sources. Additionally, the device is designed to be easy to use and configure, making it ideal for consumer electronics applications.
Specifications
Linear Technology/Analog Devices technical specifications, attributes, parameters and parts with similar specifications to Linear Technology/Analog Devices .
- TypeParameter
- Lifecycle StatusPRODUCTION (Last Updated: 4 weeks ago)
- Factory Lead Time8 Weeks
- Number of Pins0
- Part StatusActive
- Moisture Sensitivity Level (MSL)1 (Unlimited)
- TypePower Management
- FunctionCapacitor Charger
- Utilized IC / PartLTC3226
- Supplied ContentsBoard(s)
- EmbeddedNo
- RoHS StatusROHS3 Compliant
0 Similar Products Remaining
Technical Documents


Product
Brand
Articles
Tools








