Linear Technology/Analog Devices DC1764ABOARD DEMO FOR LTC3122EDE
Description
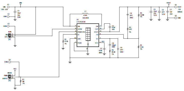
The Analog Devices DC1764A-A LTC3122EDE Demo Board is a high efficiency 15V 2.5A synchronous step-up converter, motor control and battery charger. It is designed to provide a wide range of power conversion solutions for a variety of applications. The board features a high efficiency synchronous buck-boost converter with a wide input voltage range of 2.5V to 15V, and a maximum output current of 2.5A. It also includes a motor control circuit with a wide range of speed control options, and a battery charger circuit with adjustable charge current and voltage. The board is ideal for applications such as automotive, industrial, and consumer electronics.
Specifications
Linear Technology/Analog Devices technical specifications, attributes, parameters and parts with similar specifications to Linear Technology/Analog Devices .
- TypeParameter
- Lifecycle StatusPRODUCTION (Last Updated: 1 month ago)
- Factory Lead Time8 Weeks
- Number of Pins0
- Part StatusActive
- Moisture Sensitivity Level (MSL)1 (Unlimited)
- Voltage - Output12V
- Frequency - Switching1MHz
- Utilized IC / PartLTC3122
- Supplied ContentsBoard(s)
- Board TypeFully Populated
- Main PurposeDC/DC, Step Up
- Outputs and Type1, Non-Isolated
- Regulator TopologyBoost
- RoHS StatusROHS3 Compliant
0 Similar Products Remaining
Technical Documents
Associated Products
| Part Number | Manufacturer | Description | Stock | RFQ |
|---|---|---|---|---|
| Linear Technology/Analog Devices | IC CTRLR BATT CHRG LI-ION 10MSOP | 1364 | BUY |


Product
Brand
Articles
Tools











