Linear Technology/Analog Devices DC1854ABOARD EVAL FOR LT8471EFE
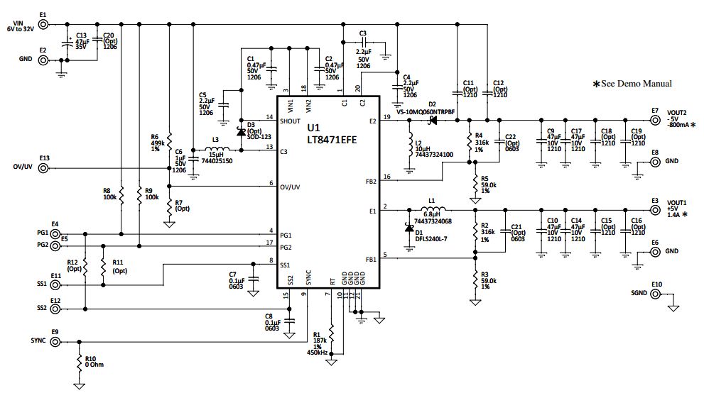
The Analog Devices DC1854A-A Demonstration Board is a versatile power management solution featuring the LT8471EFE Dual Output Buck and Inverting Converter Power Management IC. This board is designed to provide a comprehensive platform for evaluating the performance of the LT8471EFE in a variety of applications. It features two independent buck and inverting converters, each with adjustable output voltage and current limits, as well as a wide input voltage range of 4.5V to 28V. The board also includes a variety of protection features, such as over-voltage, over-current, and thermal protection. Additionally, the board includes a graphical user interface (GUI) for easy configuration and monitoring of the power management IC. The DC1854A-A is an ideal solution for evaluating the performance of the LT8471EFE in a variety of applications.
- TypeParameter
- Lifecycle StatusPRODUCTION (Last Updated: 2 weeks ago)
- Factory Lead Time8 Weeks
- Number of Pins0
- Published2011
- Part StatusActive
- Moisture Sensitivity Level (MSL)1 (Unlimited)
- Voltage - Output±5V
- Frequency - Switching450kHz
- Utilized IC / PartLT8471
- Supplied ContentsBoard(s)
- Evaluation KitYes
- Board TypeFully Populated
- Main PurposeDC/DC, Negative Inverter
- Outputs and Type2, Non-Isolated
- Regulator TopologyInverting
- REACH SVHCNo SVHC
- RoHS StatusROHS3 Compliant


Product
Brand
Articles
Tools








