Linear Technology/Analog Devices DC1865AEVAL BOARD LDO REG LT3055
Description
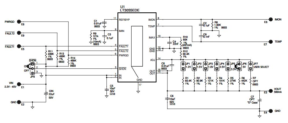
The Analog Devices DC1865A-A Demonstration Board is a versatile and powerful tool for automotive and transportation applications. It features the LT3055 500mA Linear Regulator with Precision Current Limit and Diagnostics, providing a reliable and efficient power solution. The board is designed to demonstrate the features and capabilities of the LT3055, including its adjustable current limit, diagnostic output, and thermal protection. The board also includes a variety of test points and connectors for easy evaluation and testing. With its robust design and reliable performance, the DC1865A-A is an ideal choice for automotive and transportation applications.
Specifications
Linear Technology/Analog Devices technical specifications, attributes, parameters and parts with similar specifications to Linear Technology/Analog Devices .
- TypeParameter
- Lifecycle StatusPRODUCTION (Last Updated: 1 month ago)
- Factory Lead Time8 Weeks
- Number of Pins0
- PackagingBox
- Published2011
- Part StatusActive
- Moisture Sensitivity Level (MSL)1 (Unlimited)
- Max Operating Temperature125°C
- Min Operating Temperature-40°C
- Voltage - Output1.2V 1.5V 1.8V 2.5V 3.3V or 5V
- Utilized IC / PartLT3055
- Supplied ContentsBoard(s)
- Evaluation KitYes
- Regulator TypePositive Adjustable
- Board TypeFully Populated
- Channels per IC1 - Single
- RoHS StatusROHS3 Compliant
0 Similar Products Remaining
Technical Documents


Product
Brand
Articles
Tools










