Linear Technology/Analog Devices DC1886ADEMO BOARD FOR LTC4232
Description
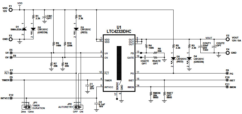
The Analog Devices DC1886A-A LTC4232 Demo Board is a 5A integrated hot-swap controller designed for industrial applications. It features a wide input voltage range of 4.5V to 60V, and can handle up to 5A of current. The board is equipped with a variety of protection features, including over-voltage, over-current, and short-circuit protection. It also features a low-power mode, allowing it to operate at a reduced power consumption when not in use. The board is designed to be used in a variety of industrial applications, such as motor control, power supply, and battery management. It is also compatible with a variety of communication protocols, including I2C, SPI, and UART.
Specifications
Linear Technology/Analog Devices technical specifications, attributes, parameters and parts with similar specifications to Linear Technology/Analog Devices .
- TypeParameter
- Lifecycle StatusPRODUCTION (Last Updated: 3 weeks ago)
- Factory Lead Time8 Weeks
- Number of Pins0
- Published2011
- Part StatusActive
- Moisture Sensitivity Level (MSL)1 (Unlimited)
- TypePower Management
- FunctionHot Swap Controller
- Utilized IC / PartLTC4232
- Supplied ContentsBoard(s)
- Evaluation KitYes
- EmbeddedNo
- Secondary AttributesOn-Board LEDs
- REACH SVHCNo SVHC
- RoHS StatusROHS3 Compliant
0 Similar Products Remaining


Product
Brand
Articles
Tools










