Linear Technology/Analog Devices DC1959B-BEVALUATION BOARD FOR LTC6948 PLL
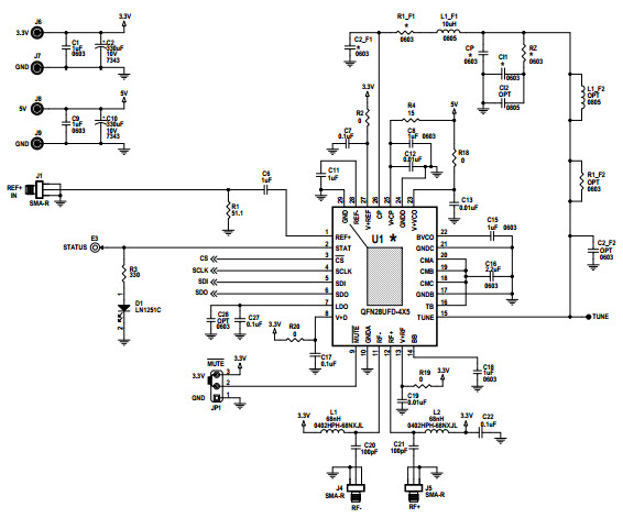
The Analog Devices DC1959B-B Demo Board is designed to demonstrate the capabilities of the LTC6948IUFD-2 Ultra Low Noise and Spurious Fractional-N Synthesizer with Integrated VCO. This board is ideal for use in communications and telecom applications, providing a low-noise, low-spurious signal source with a wide range of frequency tuning. The board features a wide range of features, including a high-performance VCO, a low-noise fractional-N synthesizer, a low-noise reference oscillator, and a wide range of frequency tuning options. The board also includes a variety of test points and connectors for easy connection to external test equipment. The board is designed to be used with the LTC6948IUFD-2 Ultra Low Noise and Spurious Fractional-N Synthesizer with Integrated VCO, and is an ideal solution for communications and telecom applications.
- TypeParameter
- Factory Lead Time8 Weeks
- Part StatusActive
- Moisture Sensitivity Level (MSL)1 (Unlimited)
- TypeTiming
- FunctionFrequency Synthesizer
- Utilized IC / PartLTC6948-2
- Supplied ContentsBoard(s)
- Primary AttributesSingle Fractional-N PLL with VCO
- Secondary AttributesSMA Connectors
| Part Number | Manufacturer | Description | Stock | RFQ |
|---|---|---|---|---|
| Microchip Technology | MICROCHIP - 24LC025-I/ST - SERIAL EEPROM, 2KBIT, 400KHZ, TSSOP-8 | 25 | RFQ |


Product
Brand
Articles
Tools











