Linear Technology/Analog Devices DC1961ABOARD EVAL FOR LT8309ES5
Description
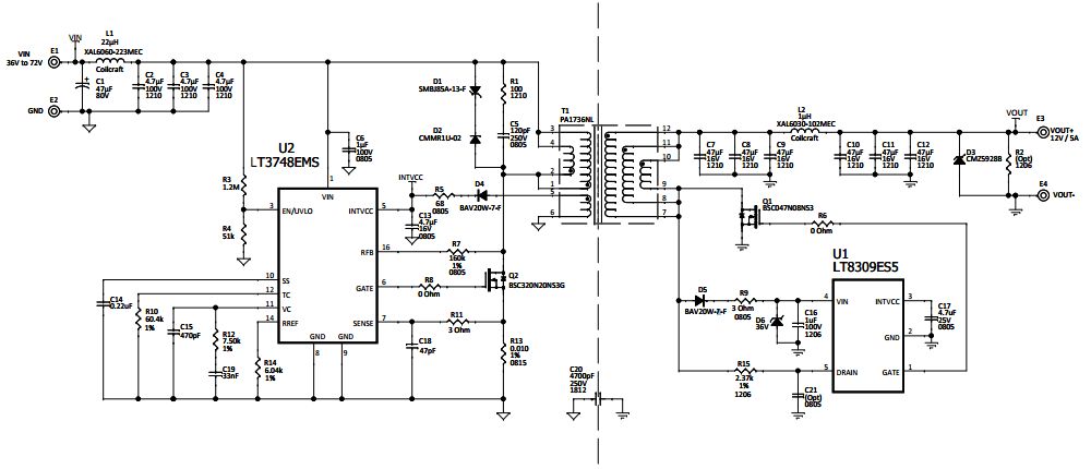
The Analog Devices DC1961A-A Demonstration Board with LT8309 No-Opto Flyback Converter with Synchronous Rectifier is a versatile platform for evaluating the performance of the LT8309 in automotive and transportation applications. The board features a wide input voltage range of 4.5V to 40V, adjustable output voltage up to 24V, and a maximum output current of 3A. It also includes a wide range of protection features such as over-voltage, over-temperature, and short-circuit protection. The board is designed to provide a simple and efficient way to evaluate the performance of the LT8309 in automotive and transportation applications.
Specifications
Linear Technology/Analog Devices technical specifications, attributes, parameters and parts with similar specifications to Linear Technology/Analog Devices .
- TypeParameter
- Lifecycle StatusPRODUCTION (Last Updated: 3 weeks ago)
- Factory Lead Time8 Weeks
- Number of Pins0
- Published2011
- Part StatusActive
- Moisture Sensitivity Level (MSL)1 (Unlimited)
- Base Part NumberLT8309
- Voltage - Output12V
- Frequency - Switching133kHz
- Utilized IC / PartLT3748, LT8309
- Supplied ContentsBoard(s)
- Evaluation KitYes
- Board TypeFully Populated
- Main PurposeDC/DC Converter
- Outputs and Type1, Isolated
- Regulator TopologyFlyback
- REACH SVHCNo SVHC
- RoHS StatusROHS3 Compliant
0 Similar Products Remaining
Technical Documents


Product
Brand
Articles
Tools










