Linear Technology/Analog Devices DC1964AEVAL BOARD FOR LTC3110
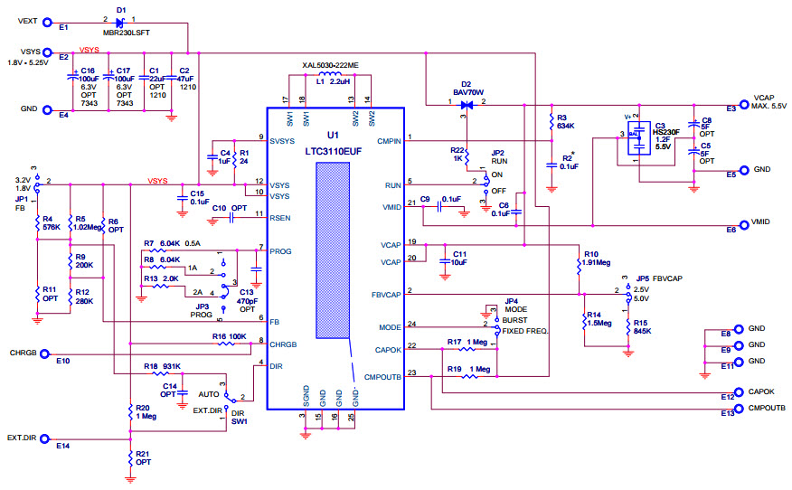
The Analog Devices DC1964A-A Demo Board is a versatile power management solution for applications requiring a bidirectional buck-boost converter with a supercap charger/balancer. It is designed to operate with an input voltage of 1.8V to 5.5V and can provide an output voltage of 1.8V or 3.2V at up to 2A. The board is equipped with the LTC3110 IC, which is a high-efficiency, low-noise, and low-EMI power management IC. It features a wide input voltage range, high efficiency, and low quiescent current. The board also includes a supercap charger/balancer, which allows for efficient charging and balancing of supercapacitors. The DC1964A-A Demo Board is an ideal solution for applications requiring a reliable and efficient power management solution.
- TypeParameter
- Factory Lead Time8 Weeks
- Published2015
- Part StatusActive
- Moisture Sensitivity Level (MSL)1 (Unlimited)
- TypePower Management
- Base Part NumberLTC3110
- FunctionCapacitor Charger
- Utilized IC / PartLTC3110
- Supplied ContentsBoard(s)
- RoHS StatusROHS3 Compliant


Product
Brand
Articles
Tools










