Linear Technology/Analog Devices DC2056ABOARD EVAL FOR LTC3637
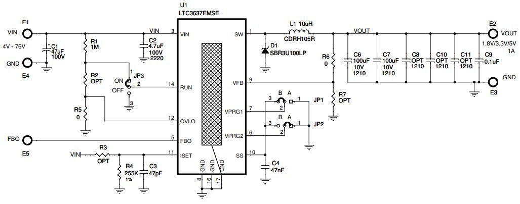
The Analog Devices DC2056A-A Demonstration Board is a powerful tool for evaluating the performance of the LTC3637EMSE High Efficiency 76V, 1A Step-Down Converter. This board is designed for automotive and transportation applications, and features a wide input voltage range of 4.5V to 76V, allowing it to be used in a variety of applications. The board also includes a wide range of features, such as adjustable output voltage, adjustable switching frequency, and adjustable soft-start time. Additionally, the board includes a variety of protection features, such as over-voltage, over-current, and thermal protection. With its high efficiency and wide range of features, the DC2056A-A Demonstration Board is an ideal solution for automotive and transportation applications.
- TypeParameter
- Lifecycle StatusPRODUCTION (Last Updated: 3 months ago)
- Factory Lead Time8 Weeks
- Number of Pins0
- Published2013
- Part StatusActive
- Moisture Sensitivity Level (MSL)1 (Unlimited)
- Base Part NumberLTC3637
- Voltage - Output1.8V 3.3V or 5V
- Utilized IC / PartLTC3637
- Supplied ContentsBoard(s)
- Evaluation KitYes
- Board TypeFully Populated
- Main PurposeDC/DC, Step Down
- Outputs and Type1, Non-Isolated
- Regulator TopologyBuck
- RoHS StatusROHS3 Compliant
| Part Number | Manufacturer | Description | Stock | RFQ |
|---|---|---|---|---|
| Microchip Technology | MICROCHIP - 24LC32A-I/ST - SERIAL EEPROM, 32KBIT, 400KHZ, TSSOP-8 | 1 | RFQ |


Product
Brand
Articles
Tools












