Linear Technology/Analog Devices DC2081A-AEVAL BOARD FOR LTM4630
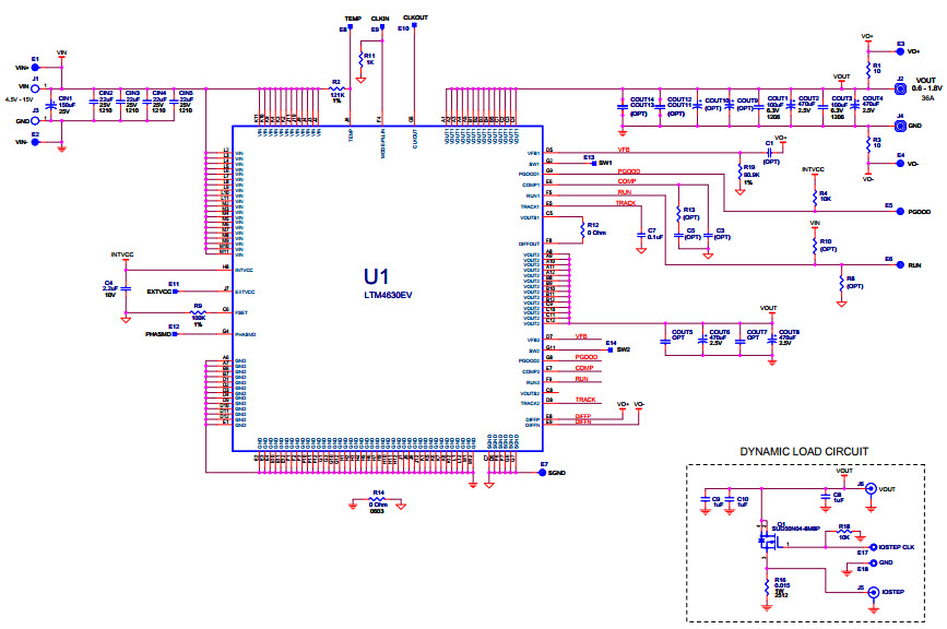
The Analog Devices DC2081A-A Demo Board is a powerful and versatile industrial power supply featuring the LTM4630EV High Efficiency Dual 18A or Single 36A Module Regulator. This board is designed to provide a reliable and efficient power supply solution for a wide range of applications. It features a wide input voltage range of 4.5V to 36V, adjustable output voltage range of 0.6V to 5.5V, and a maximum output current of 36A. The board also includes a variety of protection features such as over-voltage, over-current, and short-circuit protection. Additionally, the board is equipped with a graphical user interface (GUI) for easy configuration and monitoring. The DC2081A-A Demo Board is an ideal solution for industrial power supply applications.
- TypeParameter
- Factory Lead Time8 Weeks
- SeriesµModule®
- Published2013
- Part StatusActive
- Moisture Sensitivity Level (MSL)1 (Unlimited)
- Base Part NumberLTM4630
- Voltage - Output1V
- Frequency - Switching400kHz
- Utilized IC / PartLTM4630
- Supplied ContentsBoard(s)
- Board TypeFully Populated
- Main PurposeDC/DC, Step Down
- Outputs and Type1, Non-Isolated
- Regulator TopologyBuck
- RoHS StatusROHS3 Compliant


Product
Brand
Articles
Tools












