Linear Technology/Analog Devices DC2081A-BEVAL BOARD FOR LTM4630-1
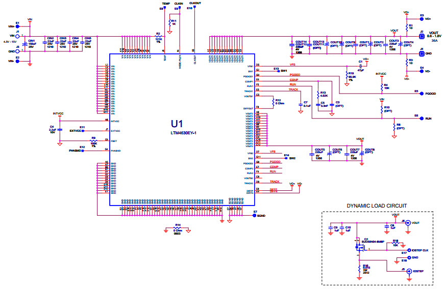
The Analog Devices DC2081A-B Demo Board is a powerful and versatile tool for evaluating the performance of the LTM4630EY-1 Dual 18A or Single 36A Module Regulator. This industrial grade regulator offers exceptional accuracy, with ±0.8% DC and ±3% Transient accuracy, making it ideal for a wide range of applications. The DC2081A-B Demo Board features a wide input voltage range of 4.5V to 28V, and can provide up to 36A of output current. It also includes a variety of protection features, such as over-voltage, over-current, and thermal protection, to ensure reliable operation. The board also includes a graphical user interface for easy setup and monitoring of the regulator. With its robust design and high accuracy, the DC2081A-B Demo Board is an ideal solution for evaluating the performance of the LTM4630EY-1 Dual 18A or Single 36A Module Regulator.
- TypeParameter
- Factory Lead Time8 Weeks
- SeriesµModule®
- Published2013
- Part StatusActive
- Moisture Sensitivity Level (MSL)1 (Unlimited)
- Base Part NumberLTM4630
- Voltage - Output1V
- Frequency - Switching400kHz
- Utilized IC / PartLTM4630-1
- Supplied ContentsBoard(s)
- Board TypeFully Populated
- Main PurposeDC/DC, Step Down
- Outputs and Type1, Non-Isolated
- Regulator TopologyBuck
- RoHS StatusROHS3 Compliant


Product
Brand
Articles
Tools












