Linear Technology/Analog Devices DC2166ADEMO BOARD FOR LTM4639
Description
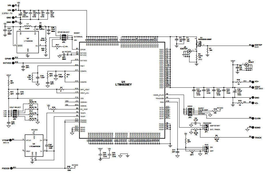
The Analog Devices DC2166A-A Demo Board is a versatile and powerful tool for evaluating the performance of the LTM4639 Buck module. It is designed for industrial automation applications and can be used to provide a regulated output voltage of 1.0V, 1.2V, 1.5V, or 1.8V at up to 20A with an input voltage of 2.375V to 7V. The board features a wide range of features, including adjustable switching frequency, adjustable soft-start, adjustable current limit, and adjustable output voltage. It also includes a graphical user interface for easy configuration and monitoring of the module. The board is designed to be used in a variety of applications, including motor control, power conversion, and power management.
Specifications
Linear Technology/Analog Devices technical specifications, attributes, parameters and parts with similar specifications to Linear Technology/Analog Devices .
- TypeParameter
- Lifecycle StatusPRODUCTION (Last Updated: 3 weeks ago)
- Factory Lead Time8 Weeks
- Package / CaseModule
- Number of Pins0
- SeriesµModule®
- Published2011
- Part StatusActive
- Moisture Sensitivity Level (MSL)1 (Unlimited)
- Voltage - Output1V 1.2V 1.5V or 1.8V
- Frequency - Switching500kHz
- Utilized IC / PartLTM4639
- Supplied ContentsBoard(s)
- Evaluation KitYes
- Board TypeFully Populated
- Main PurposeDC/DC, Step Down
- Outputs and Type1, Non-Isolated
- Regulator TopologyBuck
- RoHS StatusROHS3 Compliant
0 Similar Products Remaining
Technical Documents


Product
Brand
Articles
Tools














