Linear Technology/Analog Devices DC2275ALT8331 DEMO BOARD - 10V TO 48V I
Description
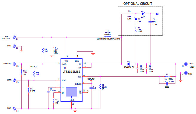
The Analog Devices DC2275A-A, DC2275A Demo Board is a versatile and powerful tool for evaluating the performance of the LT8331 Boost/SEPIC/Inverting Regulator. It is designed for automotive and transportation applications, and can provide up to 120Vout at up to 80mA from a 10V = VIN = 48V input. The board features a wide range of features, including adjustable output voltage, adjustable current limit, adjustable soft-start, and adjustable switching frequency. It also includes a graphical user interface for easy configuration and monitoring of the board's performance. The board is also designed to be robust and reliable, with a wide operating temperature range and protection against over-voltage, over-current, and short-circuit conditions.
Specifications
Linear Technology/Analog Devices technical specifications, attributes, parameters and parts with similar specifications to Linear Technology/Analog Devices .
- TypeParameter
- Factory Lead Time8 Weeks
- Voltage-Input10V~48VDC
- Part StatusActive
- Moisture Sensitivity Level (MSL)1 (Unlimited)
- Current - Output80mA
- Voltage - Output120V
- Frequency - Switching200kHz
- Utilized IC / PartLT8331
- Supplied ContentsBoard(s)
- Board TypeFully Populated
- Main PurposeDC/DC, Step Up
- Outputs and Type1, Non-Isolated
- Regulator TopologyBoost
- RoHS StatusROHS3 Compliant
0 Similar Products Remaining
Technical Documents


Product
Brand
Articles
Tools








