Linear Technology/Analog Devices DC1778A-BEVAL BOARD BUCK REG LTC3883
Description
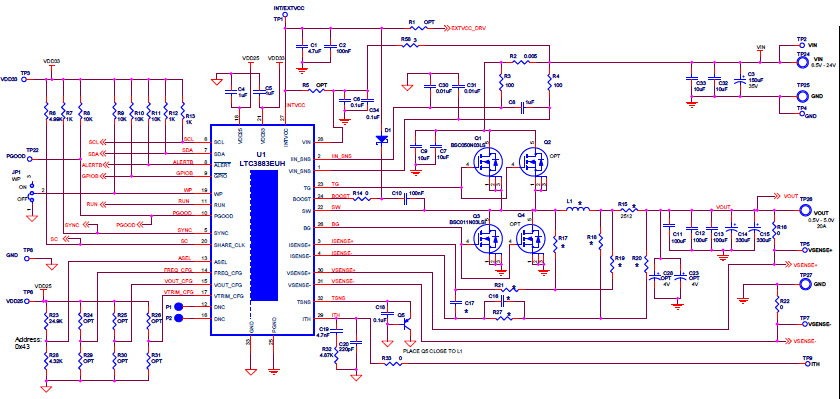
The Analog Devices DC1778A-B is a demo board for the LTC3883EUH single-phase, step-down DC/DC controller with digital power management. This board is designed to demonstrate the features and capabilities of the LTC3883EUH controller, which is a high-performance, high-efficiency, and low-noise DC/DC controller. The board includes a wide range of features, such as adjustable output voltage, adjustable switching frequency, adjustable soft-start, adjustable current limit, and adjustable power-good threshold. It also includes a digital power management interface, which allows for remote monitoring and control of the board. The board is ideal for applications such as automotive, industrial, and consumer electronics.
Specifications
Linear Technology/Analog Devices technical specifications, attributes, parameters and parts with similar specifications to Linear Technology/Analog Devices .
- TypeParameter
- Lifecycle StatusPRODUCTION (Last Updated: 3 weeks ago)
- Factory Lead Time8 Weeks
- Number of Pins0
- Published2011
- Part StatusActive
- Moisture Sensitivity Level (MSL)1 (Unlimited)
- Number of Outputs1
- Voltage - Output1.8V
- Frequency - Switching425kHz
- Utilized IC / PartLTC3883
- Supplied ContentsBoard(s)
- Evaluation KitYes
- Board TypeFully Populated
- Main PurposeDC/DC, Step Down
- Outputs and Type1, Non-Isolated
- Regulator TopologyBuck
- RoHS StatusROHS3 Compliant
0 Similar Products Remaining


Product
Brand
Articles
Tools











