Maxim Integrated MAX16956EVKIT#Power Management IC Development Tools MAX16956 Eval Kit
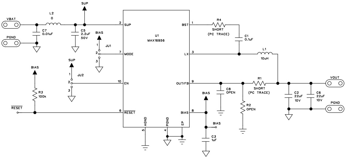
The MAX16956EVKIT-EVKIT# is an evaluation kit for the MAX16956 36V, 300mA, Mini Buck Converter with 1.1uA IQ, Automotive and Transportation Grade. This kit includes a MAX16956EVKIT# evaluation board, a USB-to-I2C interface board, and a USB cable. The evaluation board is designed to evaluate the performance of the MAX16956 buck converter, which is a high-efficiency, low-power, automotive-grade buck converter. It features a wide input voltage range of 4.5V to 36V, a wide output voltage range of 0.6V to 5.5V, and a maximum output current of 300mA. The evaluation board also includes a power-on reset circuit, an enable pin, and a power-good indicator. The USB-to-I2C interface board allows for easy communication with the MAX16956 buck converter. The USB cable provides power to the evaluation board and the USB-to-I2C interface board.
- TypeParameter
- Factory Lead Time6 Weeks
- PackagingBulk
- Part StatusActive
- Moisture Sensitivity Level (MSL)1 (Unlimited)
- Max Operating Temperature125°C
- Min Operating Temperature-40°C
- Output Voltage10V
- Output Current300mA
- Evaluation KitYes
- RoHS StatusNon-RoHS Compliant


Product
Brand
Articles
Tools







