Richtek USA Inc. EVB_RT5710AHGQWEVAL MODULE FOR RT5710AHGQW
Description
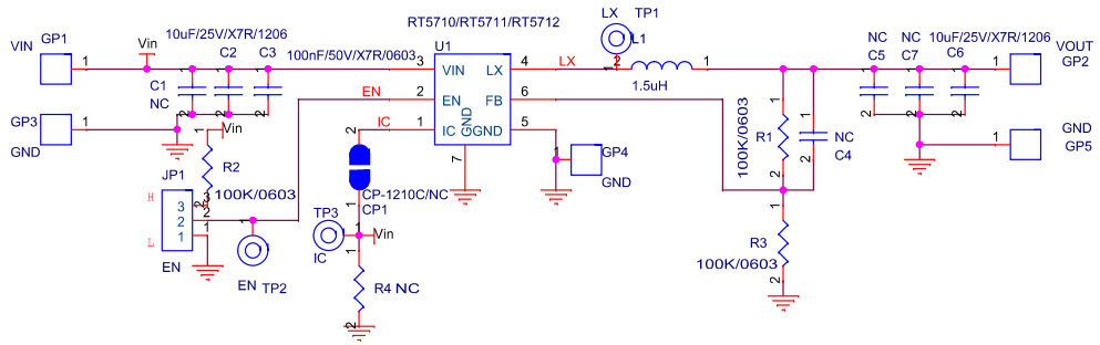
The Richtek Technology Corporation EVB-AHGQW, EVB_RT5710AHGQW is an evaluation board for the RT5710A 1A, 1.5MHz, 6V CMCOT Synchronous Step-Down Converter. This board is designed to help users evaluate the performance of the RT5710A converter and its features. It includes a power supply, a control board, and a test board. The power supply provides the input voltage for the converter, while the control board allows users to adjust the output voltage and current. The test board provides a platform for testing the converter's performance. This evaluation board is ideal for use in computers and peripherals, providing a reliable and efficient power solution.
Specifications
Richtek USA Inc. technical specifications, attributes, parameters and parts with similar specifications to Richtek USA Inc. .
- TypeParameter
- Factory Lead Time9 Weeks
- SeriesCMCOT™
- Part StatusActive
- Moisture Sensitivity Level (MSL)3 (168 Hours)
- Voltage - Output0.6V~3.4V
- Frequency - Switching1.5MHz
- Utilized IC / PartRT5710A
- Supplied ContentsBoard(s)
- Board TypeFully Populated
- Main PurposeDC/DC, Step Down
- Outputs and Type1, Non-Isolated
- Regulator TopologyBuck
- RoHS StatusROHS3 Compliant
0 Similar Products Remaining
Associated Products
| Part Number | Manufacturer | Description | Stock | RFQ |
|---|---|---|---|---|
| Analog Devices Inc. | ANALOG DEVICES - ADUM1250ARZ - Digital Isolator, Dual, 2 Channel, 150 ns, 3 V, 5.5 V, SOIC, 8 Pins | 0 | RFQ | |
| ECS Inc. | CRYSTAL 20.0000MHZ 20PF SMD | 546 | BUY | |
| Microchip Technology | MCU 8-bit PIC RISC 32KB Flash 5V 44-Pin TQFP Tray | 0 | RFQ | |
| C&K | SWITCH PUSH SPST-NO 0.4VA 20V | 10 | BUY |


Product
Brand
Articles
Tools















