Linear Technology/Analog Devices DC273ALTC2408CG - 8 INPUT 24-BIT ADC
Description
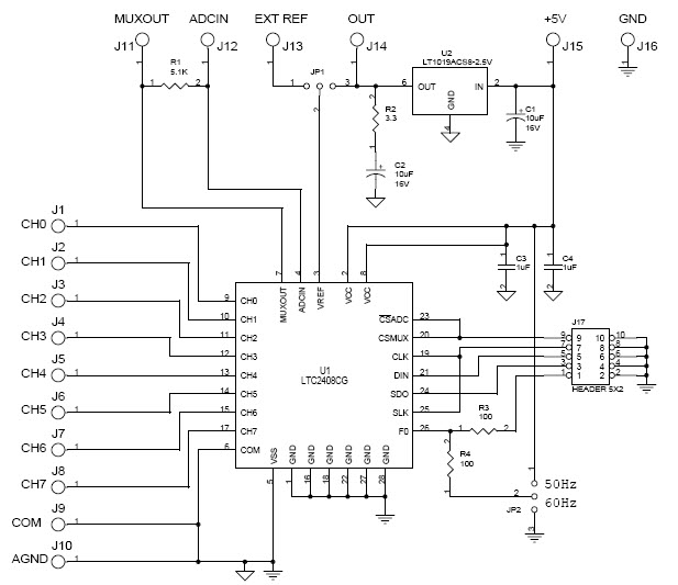
The Analog Devices DC273A-A, LTC2408CG Demo Board is an 8-input 24-bit ADC instrumentation and measurement board designed for use in a variety of applications. It features a high-precision, low-noise, low-power, 24-bit ADC with a wide dynamic range and a wide input voltage range. The board also includes a variety of analog and digital I/O, including a USB interface, a serial port, and a variety of analog and digital connectors. The board is designed to be used with a variety of software packages, including LabVIEW, MATLAB, and Python. It is ideal for use in applications such as data acquisition, instrumentation, and measurement.
Specifications
Linear Technology/Analog Devices technical specifications, attributes, parameters and parts with similar specifications to Linear Technology/Analog Devices .
- TypeParameter
- Factory Lead Time8 Weeks
- PackagingBox
- SeriesmicroPOWER™
- Part StatusActive
- Moisture Sensitivity Level (MSL)1 (Unlimited)
- Number of Bits24
- Utilized IC / PartLTC2408
- Supplied ContentsBoard(s)
- Data InterfaceSerial, SPI
- Sampling Rate (Per Second)7.5
- Number of A/D Converters1
- RoHS StatusROHS3 Compliant
0 Similar Products Remaining
Technical Documents


Product
Brand
Articles
Tools








