Linear Technology/Analog Devices DC344ALTC2420CS8 - 20 BIT DELTA SIGMA
Description
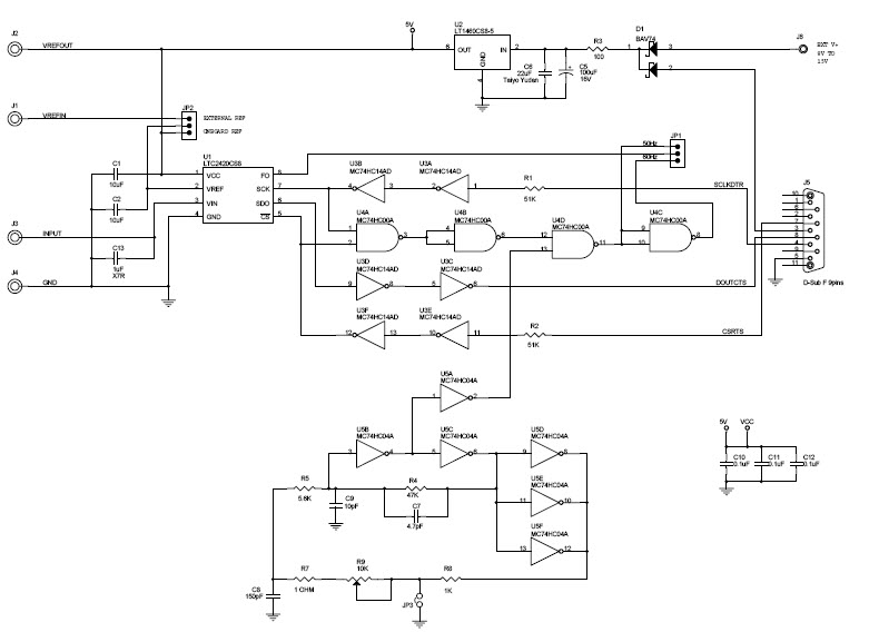
The Analog Devices DC344A-A, LTC2420CS8 Demo Board is a 20-bit delta-sigma ADC with Turbo Mode, designed for instrumentation and measurement applications. It features a wide input range of ±10V, a low noise floor of -100dBV, and a high sampling rate of up to 1MSPS. The board also includes a built-in reference voltage of 2.5V, and a wide range of digital and analog input/output options. The board is designed to be used with the LTC2420CS8 ADC, and is ideal for applications such as data acquisition, signal conditioning, and precision measurement.
Specifications
Linear Technology/Analog Devices technical specifications, attributes, parameters and parts with similar specifications to Linear Technology/Analog Devices .
- TypeParameter
- Factory Lead Time8 Weeks
- PackagingBox
- SeriesmicroPOWER™
- Part StatusActive
- Moisture Sensitivity Level (MSL)1 (Unlimited)
- Number of Bits20
- Utilized IC / PartLTC2420
- Supplied ContentsBoard(s)
- Data InterfaceSerial, SPI
- Sampling Rate (Per Second)7.5
- Number of A/D Converters1
- RoHS StatusROHS3 Compliant
0 Similar Products Remaining
Technical Documents
Associated Products
| Part Number | Manufacturer | Description | Stock | RFQ |
|---|---|---|---|---|
| Analog Devices, Inc. | 0 | RFQ | ||
| ON Semiconductor | IC INVERTER SCHMITT 6CH 14SOIC | 17841 | RFQ | |
| ON Semiconductor | ON SEMICONDUCTOR - MC74HC00ADG - NAND Gate, 74HC00, 2 Input, 5.2 mA, 2 V to 6 V, SOIC-14 | 4 | RFQ | |
| ON Semiconductor | IC INVERTER SCHMITT 6CH 14TSSOP | 0 | RFQ |


Product
Brand
Articles
Tools











