Linear Technology/Analog Devices DC346ALTC2413CGN - SIMULTANEOUS 50 & 6
Description
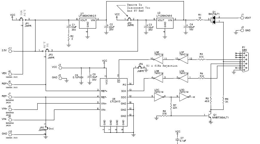
The Analog Devices DC346A-A, DC346A, LTC2413CGN Demo Board is a simultaneous 50/60Hz rejection differential input 24-bit ADC instrumentation and measurement board. It is designed to provide a high-precision, low-noise, and low-power solution for a wide range of applications. The board features a 24-bit ADC with a differential input, simultaneous 50/60Hz rejection, and a wide input range of ±10V. It also includes a low-noise, low-power, and high-precision instrumentation amplifier, as well as a wide range of analog and digital I/O. The board is ideal for applications such as data acquisition, signal conditioning, and instrumentation. It is also suitable for use in medical, industrial, and automotive applications.
Specifications
Linear Technology/Analog Devices technical specifications, attributes, parameters and parts with similar specifications to Linear Technology/Analog Devices .
- TypeParameter
- Factory Lead Time14 Weeks
- PackagingBox
- SeriesmicroPOWER™
- Part StatusActive
- Moisture Sensitivity Level (MSL)1 (Unlimited)
- Number of Bits24
- Utilized IC / PartLTC2413
- Supplied ContentsBoard(s)
- Data InterfaceSerial, SPI
- Sampling Rate (Per Second)6.8
- Number of A/D Converters1
- RoHS StatusROHS3 Compliant
0 Similar Products Remaining
Technical Documents
Associated Products
| Part Number | Manufacturer | Description | Stock | RFQ |
|---|---|---|---|---|
| Analog Devices, Inc. | 0 | RFQ | ||
| Texas Instruments | Hex Schmitt-Trigger Inverters 14-SSOP -40 to 85 | 0 | RFQ | |
| Texas Instruments | Inverter Schmitt Trigger 6-Element CMOS 14-Pin SOIC T/R | 140 | RFQ | |
| Analog Devices, Inc. | 0 | RFQ | ||
| Texas Instruments | IC INVERTER SCHMITT 6CH 14SOIC | 5550 | BUY | |
| Texas Instruments | IC INV HEX SCHMITT-TRIGG 14SSOP | 1000 | RFQ | |
| Texas Instruments | Hex Schmitt-Trigger Inverters 14-SOIC -40 to 85 | 20000 | BUY | |
| Texas Instruments | Inverter Schmitt Trigger 6-Element CMOS 14-Pin SOIC Tube | 3 | RFQ | |
| Texas Instruments | IC HEX INVERTER SCHMITT 14-SOIC | 347 | RFQ |


Product
Brand
Articles
Tools











