Linear Technology/Analog Devices DC417BDEMO BRD MULTI FOOTPRNT SNGL OP
Description
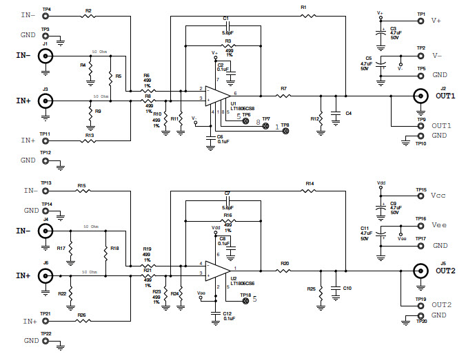
The Analog Devices DC417B-B, DC417B Demo Board is a versatile prototyping platform for audio, video, and other applications. It is designed to work with the LT1806CS8 Multi-Footprint Single Op-Amp, and features a wide range of features and components to help users quickly and easily create prototypes. The board includes a power supply, a variety of resistors, capacitors, and other components, as well as a set of test points for easy access to the circuit. The board also includes a set of audio and video connectors, allowing users to easily connect their prototypes to external devices. The board is designed to be used with the LT1806CS8 Multi-Footprint Single Op-Amp, and is ideal for prototyping audio and video applications.
Specifications
Linear Technology/Analog Devices technical specifications, attributes, parameters and parts with similar specifications to Linear Technology/Analog Devices .
- TypeParameter
- Lifecycle StatusPRODUCTION (Last Updated: 3 weeks ago)
- Factory Lead Time8 Weeks
- Number of Pins0
- Published2011
- Part StatusActive
- Moisture Sensitivity Level (MSL)1 (Unlimited)
- Output TypeSingle-Ended
- Amplifier TypeGeneral Purpose
- Utilized IC / Part8-DFN, 8-DIP, 8-MSOP, 8-SOIC, SOT-23-5, SOT-23-6 Package
- Supplied ContentsBoard(s)
- Evaluation KitYes
- Board TypePartially Populated
- Channels per IC1 - Single
- RoHS StatusROHS3 Compliant
0 Similar Products Remaining
Technical Documents
Associated Products
| Part Number | Manufacturer | Description | Stock | RFQ |
|---|---|---|---|---|
| Analog Devices, Inc. | IC, OP-AMP, 325MHZ, 125V/µs, TSOT-23-6 | 0 | RFQ | |
| Analog Devices, Inc. | 0 | RFQ | ||
| Analog Devices, Inc. | 0 | RFQ | ||
| Analog Devices, Inc. | IC OPAMP GP 325MHZ RRO 8SO | 0 | RFQ | |
| Analog Devices, Inc. | 0 | RFQ |


Product
Brand
Articles
Tools












