Linear Technology/Analog Devices DC551A-ABOARD DEMO FOR LTC4002EDD-4.2
Description
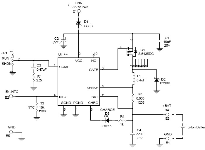
The Analog Devices DC551A-A, LTC4002EDD-4.2 Demo Board is a Li-Ion battery charger with charge termination and audio alerts. It is designed to charge a single-cell Li-Ion battery from a +VIN of 5.2V to 24V, with a maximum charge current of 3A. The board features a charge status LED, a charge current adjustment potentiometer, and a charge termination switch. It also includes an audio alert that will sound when the charge is complete. The board is designed to be used with the LTC4002EDD-4.2 Li-Ion battery charger IC, and is ideal for applications such as portable electronics, medical devices, and consumer products.
Specifications
Linear Technology/Analog Devices technical specifications, attributes, parameters and parts with similar specifications to Linear Technology/Analog Devices .
- TypeParameter
- Lifecycle StatusPRODUCTION (Last Updated: 4 weeks ago)
- Factory Lead Time8 Weeks
- Number of Pins0
- Part StatusActive
- Moisture Sensitivity Level (MSL)1 (Unlimited)
- TypePower Management
- FunctionBattery Charger
- Utilized IC / PartLTC4002-4.2
- Supplied ContentsBoard(s)
- Evaluation KitYes
- EmbeddedNo
- RoHS StatusROHS3 Compliant
0 Similar Products Remaining
Technical Documents


Product
Brand
Articles
Tools









