Maxim Integrated MAX11192EVKIT#KIT EVAL FOR MAX11192
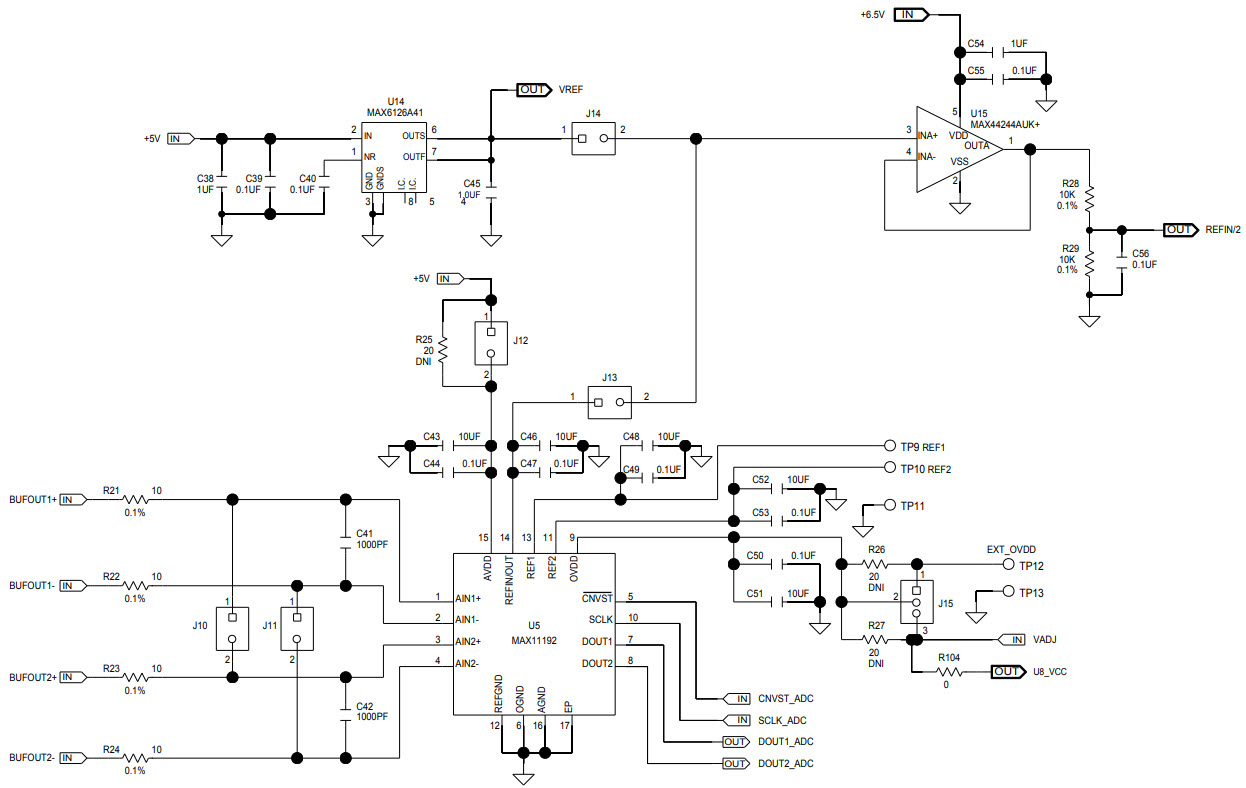
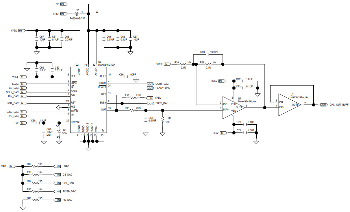
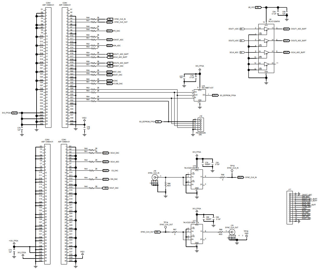
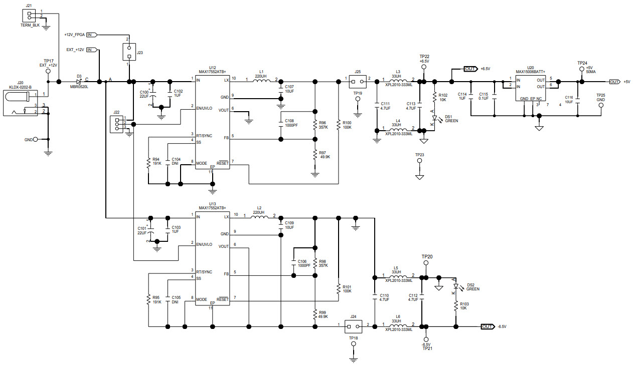
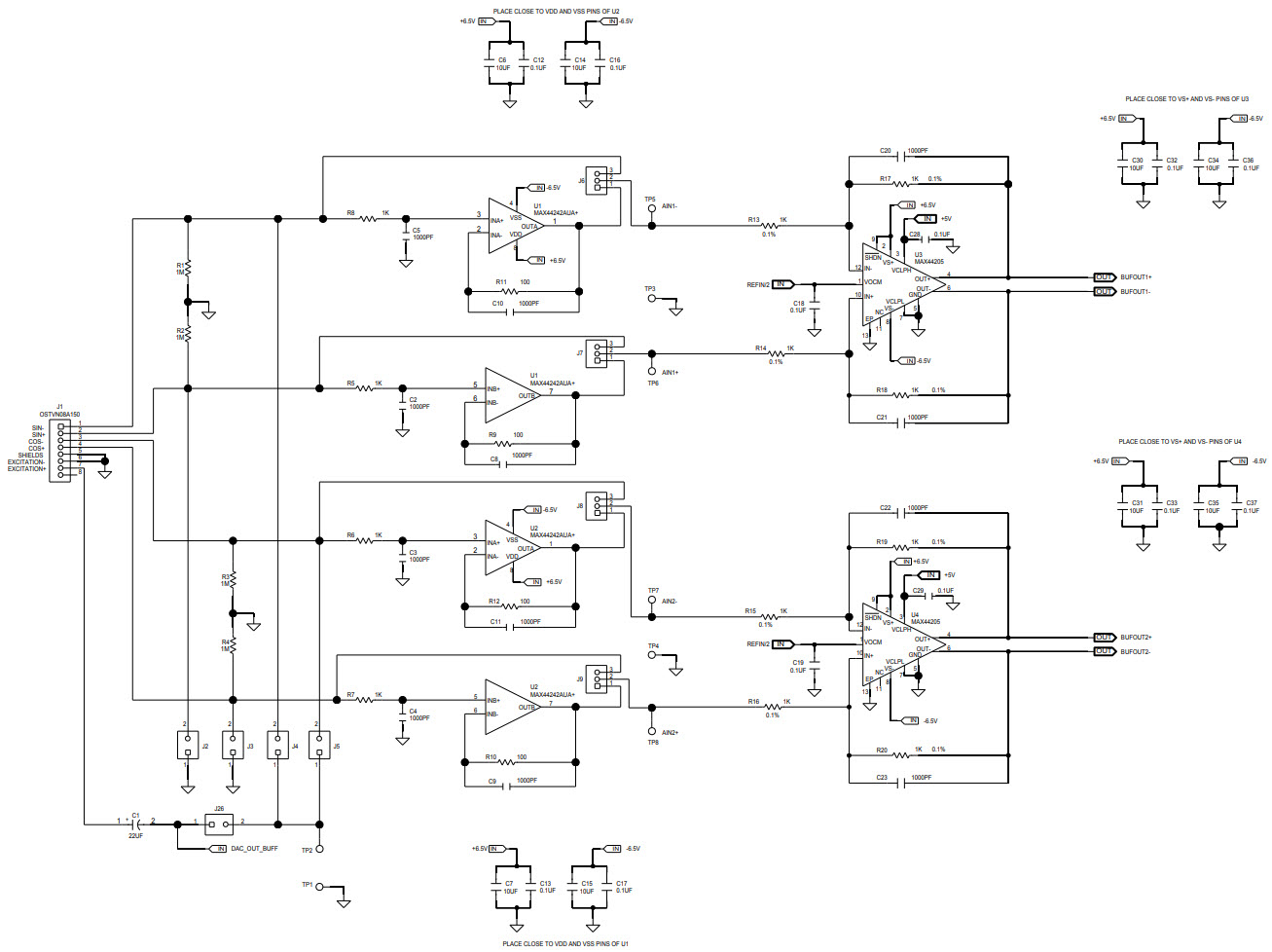
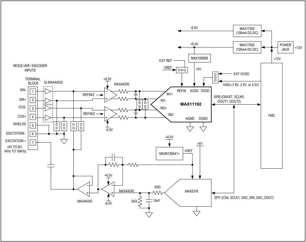
The Maxim Integrated MAX11192EVKIT-EVKIT# is an evaluation kit for the MAX11192 12-Bit, 2Msps, Dual Simultaneous Sampling SAR ADC with Internal Reference, Instrumentation and Measurement. This kit includes a MAX11192EVKIT# board, a MAX11192EVKIT# software, and a MAX11192EVKIT# user guide. The MAX11192EVKIT# board features two 12-bit, 2Msps, dual simultaneous sampling SAR ADCs with an internal reference, instrumentation and measurement. The board also includes a USB interface, a power supply, and a set of test points for easy connection to external components. The MAX11192EVKIT# software provides a graphical user interface for configuring and testing the MAX11192 ADC. The MAX11192EVKIT# user guide provides detailed instructions for setting up and using the evaluation kit.
- TypeParameter
- Factory Lead Time6 Weeks
- PackagingBox
- Published2017
- Part StatusActive
- Moisture Sensitivity Level (MSL)1 (Unlimited)
- Base Part NumberMAX11192
- Number of Bits12, 16
- Supplied ContentsBoard(s)
- Data InterfaceSPI
- Sampling Rate (Per Second)2M
- Number of A/D Converters2
- RoHS StatusROHS3 Compliant
| Part Number | Manufacturer | Description | Stock | RFQ |
|---|---|---|---|---|
| Microchip Technology | MICROCHIP 93LC66BT-I/OT EEPROM, Microwire, 4 Kbit, 256 x 16bit, 2 MHz, Serial Microwire, SOT-23, 6 Pins | 5000 | RFQ |


Product
Brand
Articles
Tools

























