Maxim Integrated MAX11198EVKIT#EVKIT 16BIT ADC MAX11198
Description
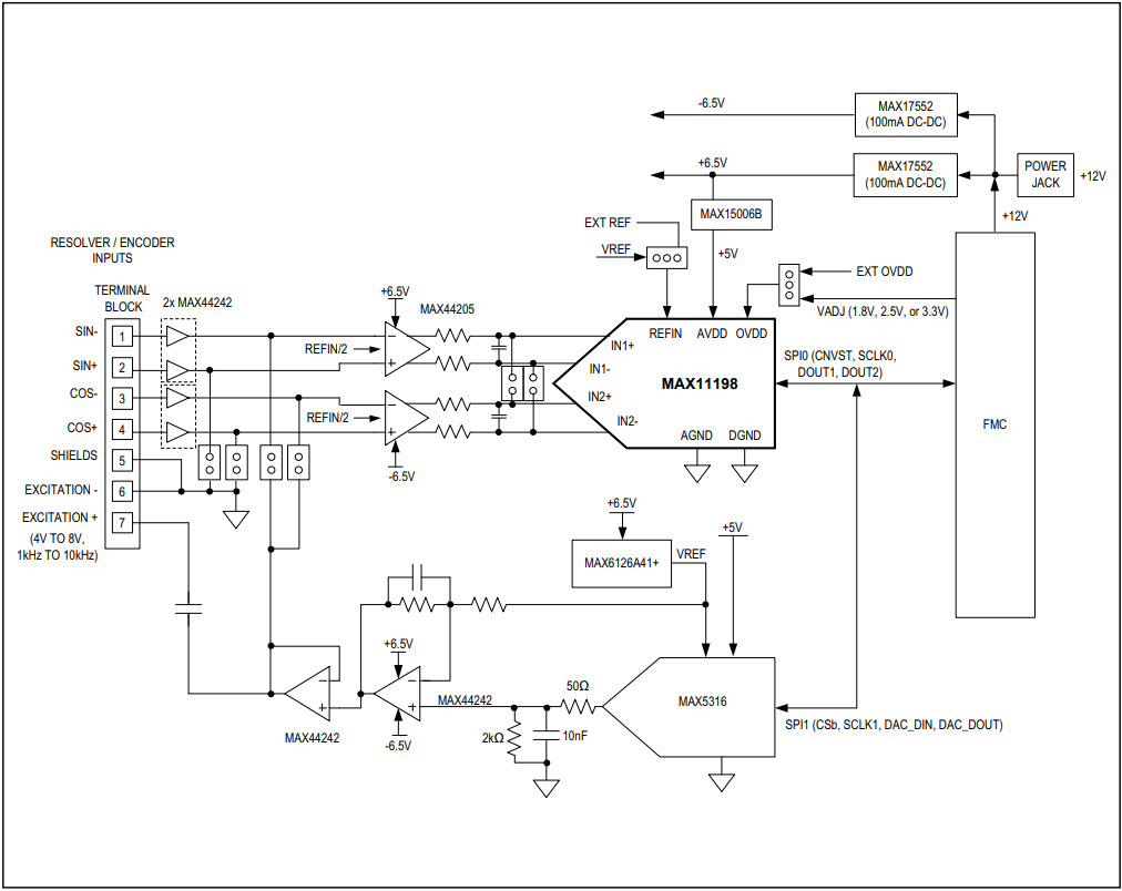
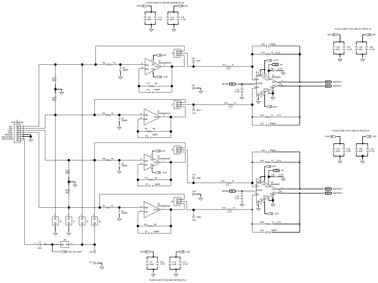
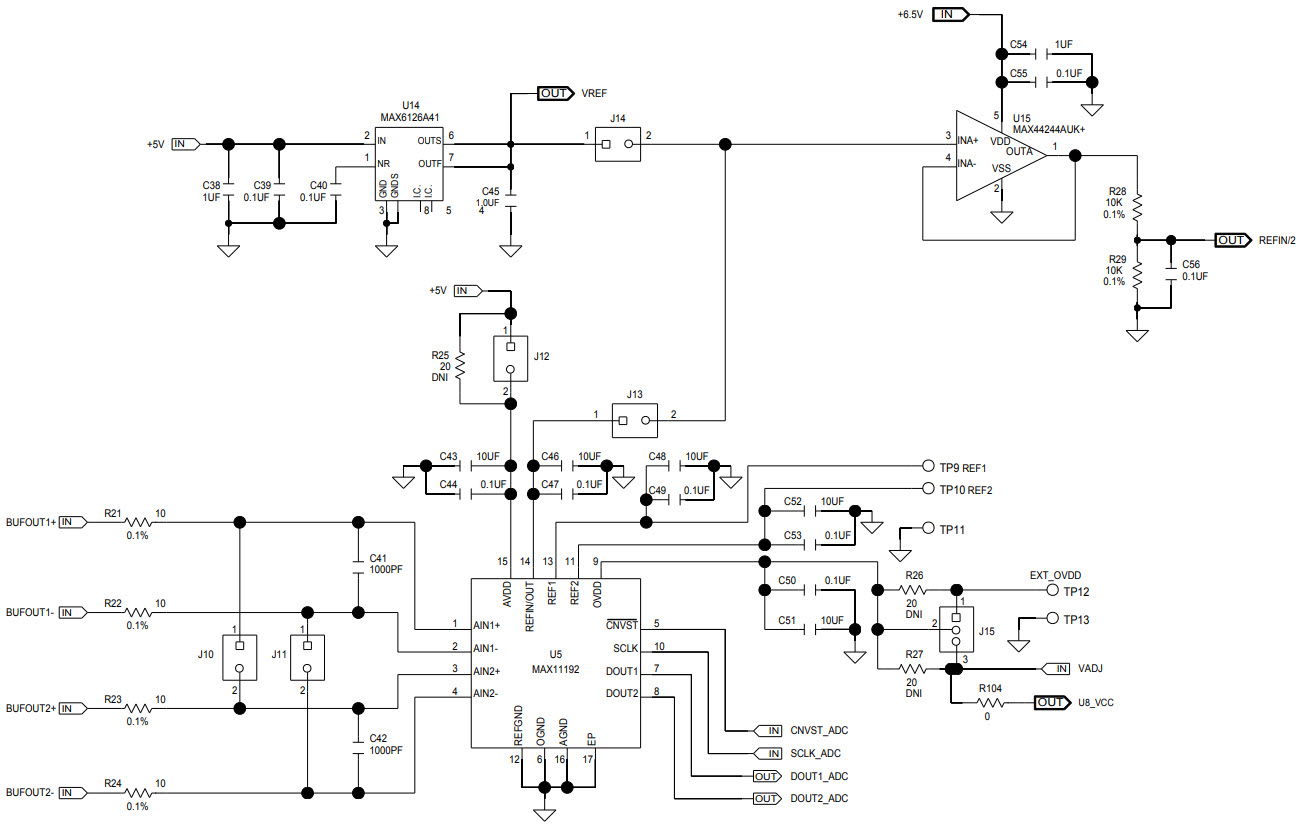
The Maxim Integrated MAX11198EVKIT-EVKIT# is an evaluation kit for the MAX11198 16-bit, 2Msps, dual simultaneous sampling SAR ADC with internal reference. It is designed for instrumentation and measurement applications. The kit includes a MAX11198EVKIT# board, a USB cable, and a power supply. The board features two 16-bit, 2Msps, dual simultaneous sampling SAR ADCs with an internal reference, as well as a variety of connectors and headers for easy connection to external components. The board also includes a USB interface for easy connection to a PC, allowing users to quickly and easily evaluate the performance of the MAX11198. The kit also includes a comprehensive set of software tools for data acquisition, analysis, and visualization.
Specifications
Maxim Integrated technical specifications, attributes, parameters and parts with similar specifications to Maxim Integrated .
- TypeParameter
- Factory Lead Time6 Weeks
- PackagingBox
- Published2017
- Part StatusActive
- Moisture Sensitivity Level (MSL)1 (Unlimited)
- Base Part NumberMAX11198
- Number of Bits16
- Utilized IC / PartMAX11198ATE+
- Supplied ContentsBoard(s)
- Data InterfaceSPI
- Sampling Rate (Per Second)2M
- Number of A/D Converters2
- Input Range±VREF
- RoHS StatusROHS3 Compliant
0 Similar Products Remaining
Technical Documents
Associated Products
| Part Number | Manufacturer | Description | Stock | RFQ |
|---|---|---|---|---|
| Microchip Technology | MICROCHIP 93LC66BT-I/OT EEPROM, Microwire, 4 Kbit, 256 x 16bit, 2 MHz, Serial Microwire, SOT-23, 6 Pins | 5000 | RFQ |


Product
Brand
Articles
Tools























