Maxim Integrated MAX11195EVKIT#EVKIT FOR MAX11195 DUAL SIMULTAN
Description
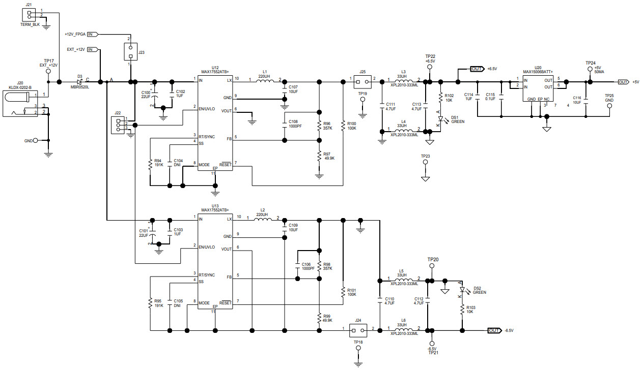
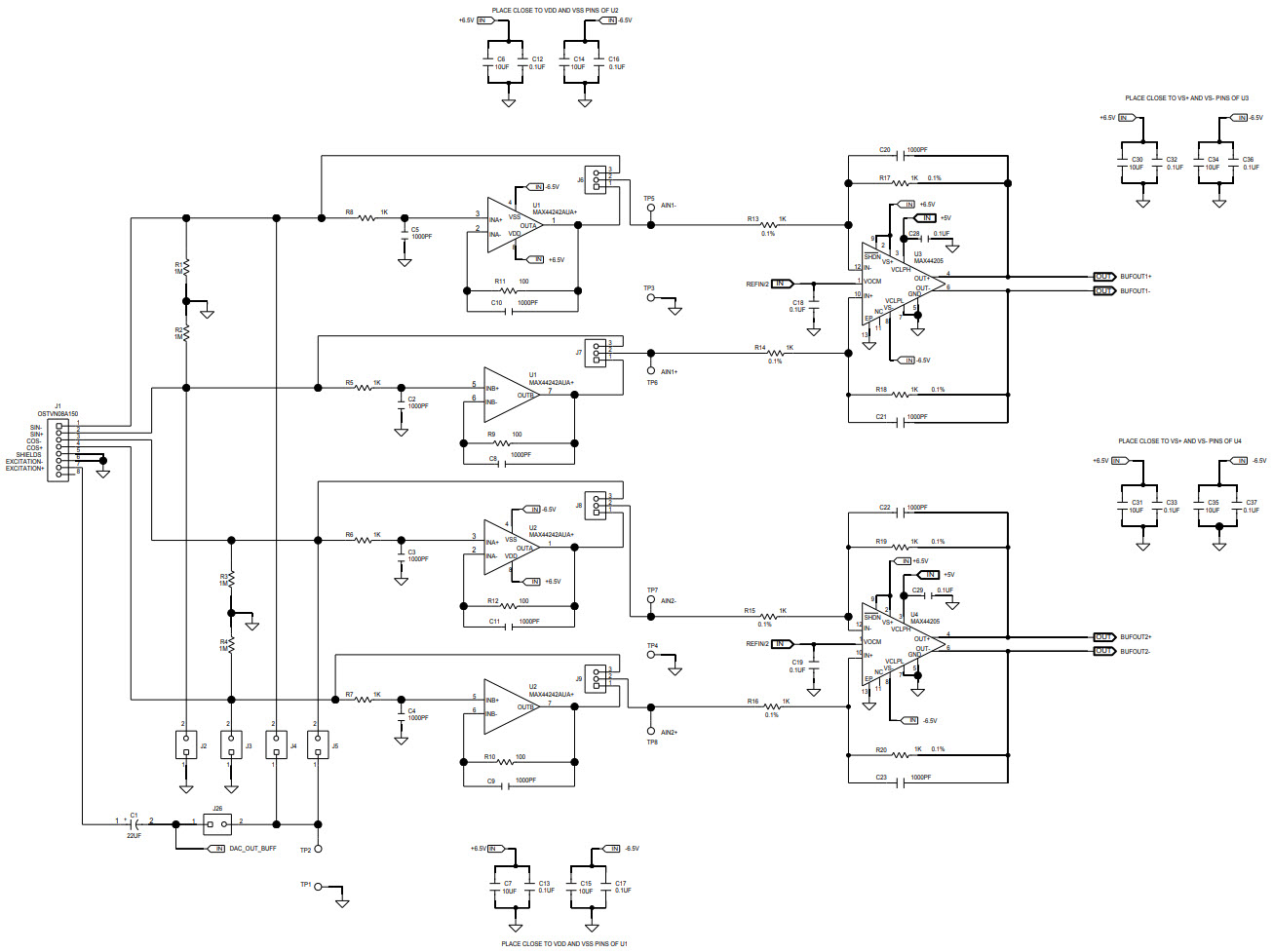
The MAX11195EVKIT-EVKIT# is an evaluation kit for the MAX11195 14-Bit, 2Msps, Dual Simultaneous Sampling SAR ADC with Internal Reference, Instrumentation and Measurement. This kit provides a complete platform for evaluating the performance of the MAX11195 ADC. It includes a MAX11195 evaluation board, a USB-to-I2C interface board, and a USB cable. The evaluation board features a MAX11195 ADC, a precision voltage reference, and a variety of test points and connectors for easy connection to external components. The USB-to-I2C interface board allows for easy communication with the MAX11195 ADC. The kit also includes a comprehensive software package that provides a graphical user interface for configuring and testing the MAX11195 ADC.
Specifications
Maxim Integrated technical specifications, attributes, parameters and parts with similar specifications to Maxim Integrated .
- TypeParameter
- Factory Lead Time6 Weeks
- PackagingBulk
- Published2017
- Part StatusActive
- Moisture Sensitivity Level (MSL)1 (Unlimited)
- Number of Bits14
- Utilized IC / PartMAX11195
- Supplied ContentsBoard(s)
- Sampling Rate2 Msps
- Evaluation KitYes
- Sampling Rate (Per Second)2M
- Number of A/D Converters2
- RoHS StatusROHS3 Compliant
0 Similar Products Remaining
Technical Documents
Associated Products
| Part Number | Manufacturer | Description | Stock | RFQ |
|---|---|---|---|---|
| Microchip Technology | MICROCHIP 93LC66BT-I/OT EEPROM, Microwire, 4 Kbit, 256 x 16bit, 2 MHz, Serial Microwire, SOT-23, 6 Pins | 5000 | RFQ |


Product
Brand
Articles
Tools























