Maxim Integrated MAX11616EVSYS+EVALUATION SYSTEM FOR MAX11616
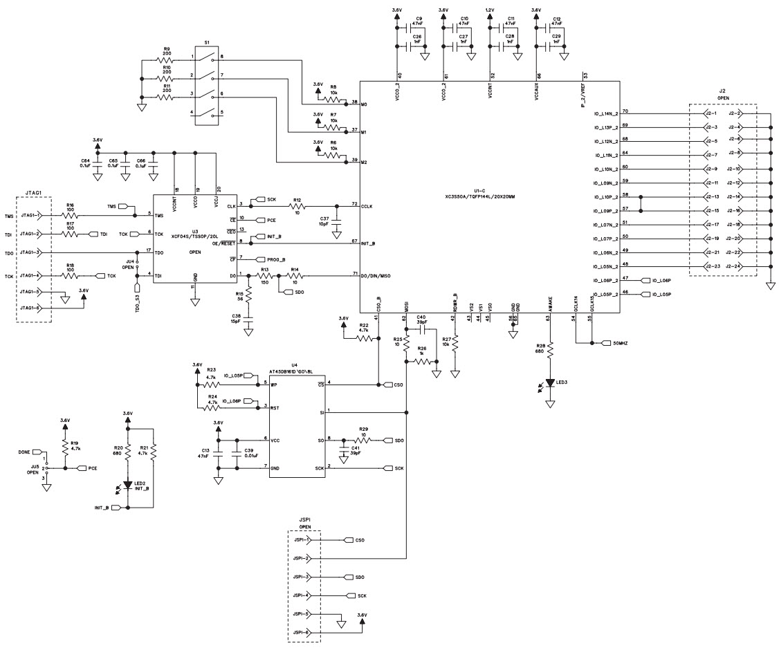
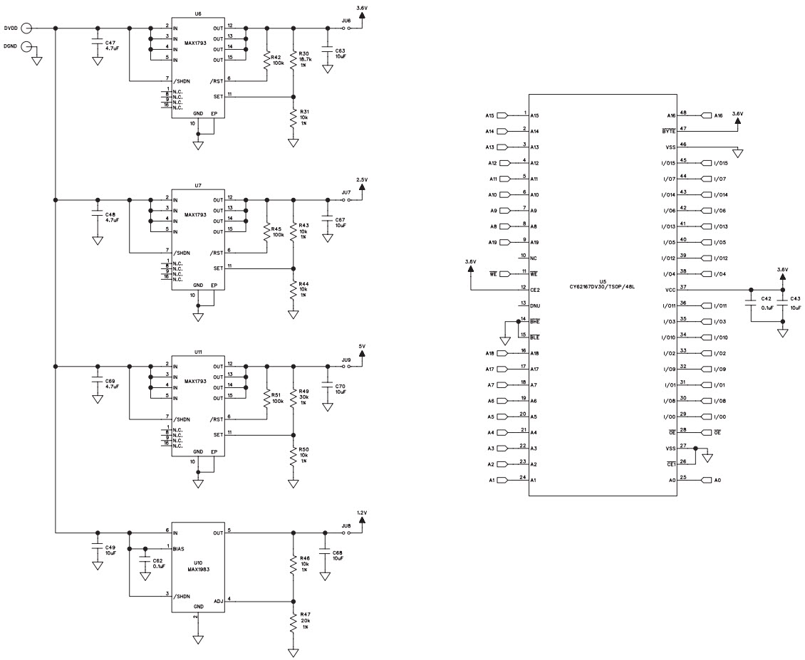
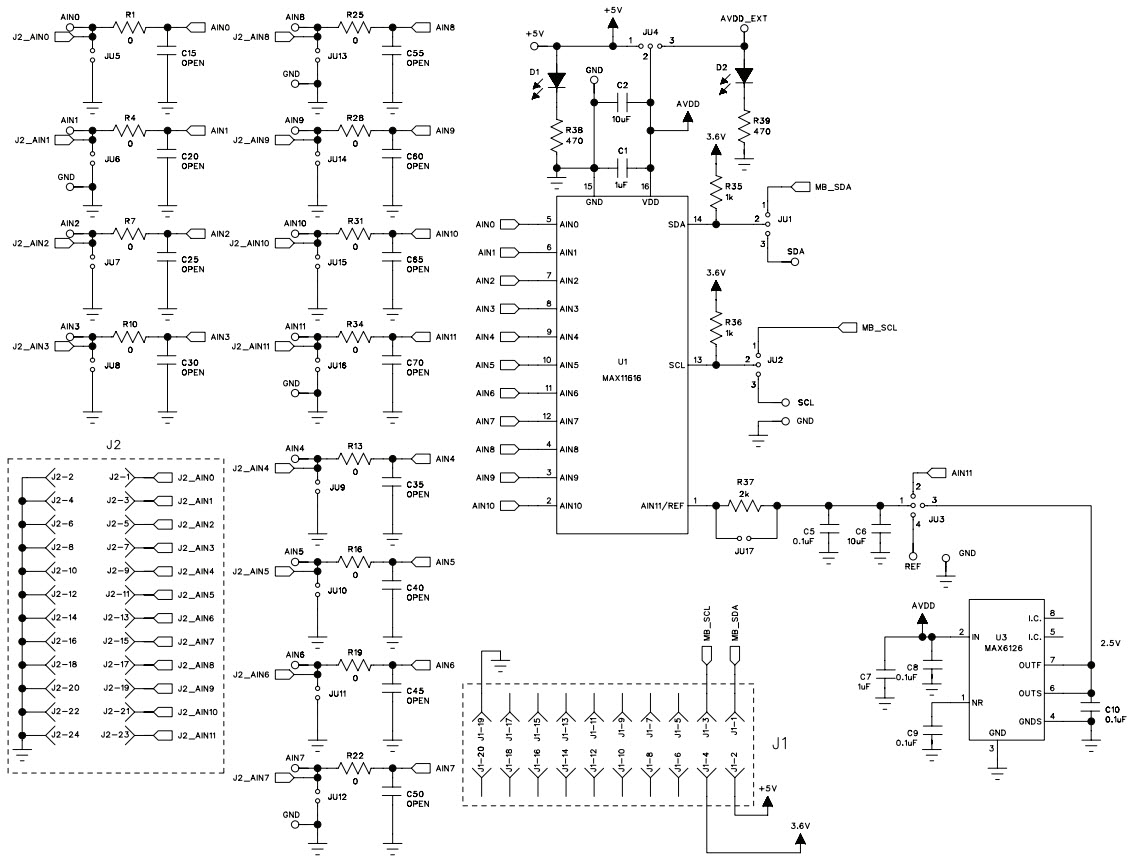
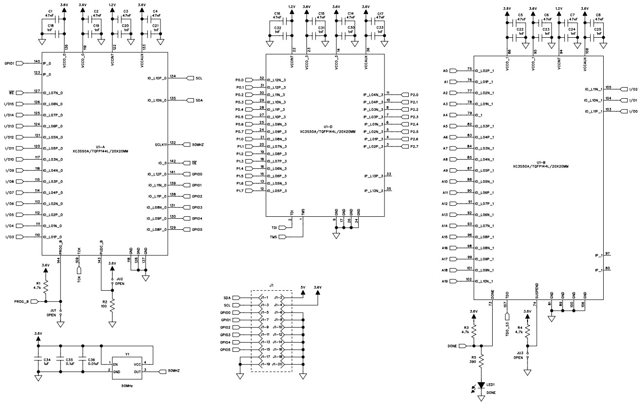
The MAX11616EVSYS+ Evaluation System for the MAX11616 12-Channel, I2C, 12-Bit, Low-Power ADC, Power Management IC is a comprehensive evaluation platform for the MAX11616. It includes a MAX11616 evaluation board, a USB-to-I2C interface board, and a USB cable. The evaluation board features a MAX11616 IC, a 3.3V voltage regulator, and a variety of connectors and jumpers for easy connection to external components. The USB-to-I2C interface board provides a convenient way to connect the evaluation board to a PC for programming and data acquisition. The evaluation system also includes a comprehensive software package that provides a graphical user interface for configuring the MAX11616 and acquiring data. The software also includes a library of example programs for quickly getting started with the MAX11616.
- TypeParameter
- Factory Lead Time6 Weeks
- PackagingBox
- Published2008
- Part StatusActive
- Moisture Sensitivity Level (MSL)1 (Unlimited)
- Base Part NumberMAX11616
- Operating Supply Voltage3V
- InterfaceI2C, Serial
- Number of Bits8, 10, 12
- Utilized IC / PartMAX11616
- Supplied ContentsBoard(s)
- Data InterfaceI2C, Serial
- Sampling Rate94.4 ksps
- Evaluation KitYes
- Sampling Rate (Per Second)94.4k
- Number of A/D Converters1
- Radiation HardeningNo
- RoHS StatusROHS3 Compliant
| Part Number | Manufacturer | Description | Stock | RFQ |
|---|---|---|---|---|
| Maxim Integrated | 432 | RFQ | ||
| Maxim Integrated | LDO Regulator Pos 1.25V to 5V5V 1A 16-Pin TSSOP EP | 667 | RFQ |


Product
Brand
Articles
Tools




















