Maxim Integrated MAX11960EVKIT#EVAL BOARD FOR MAX11960
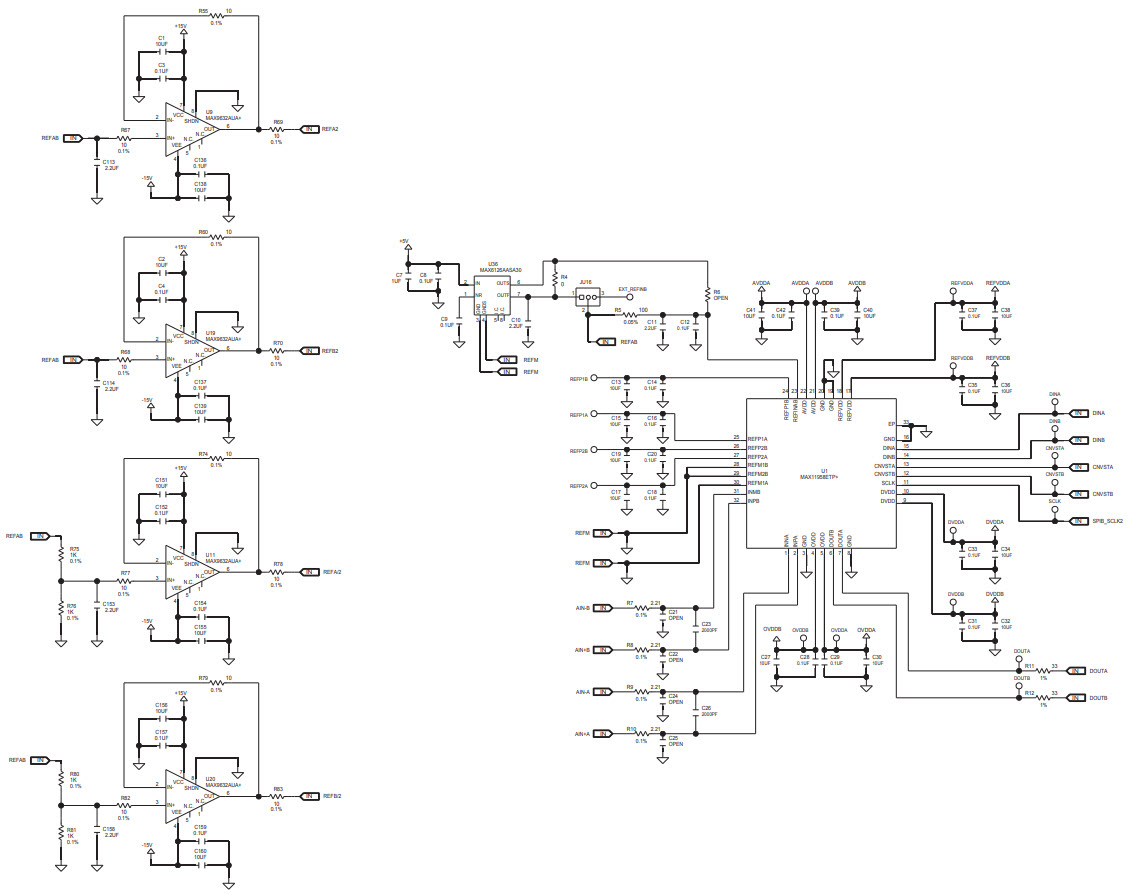
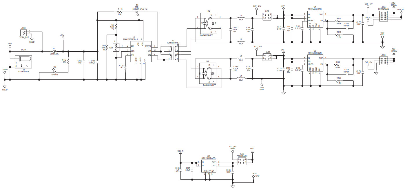
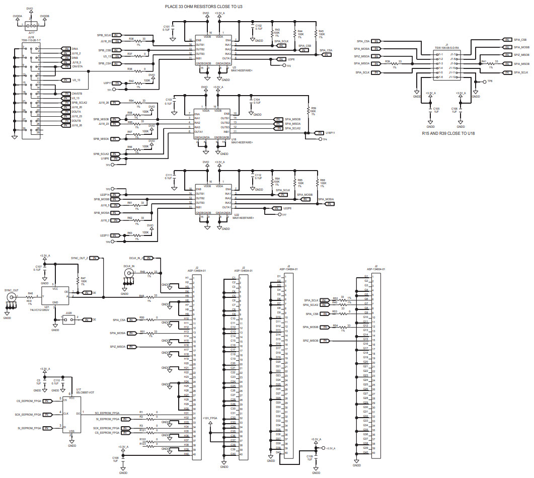
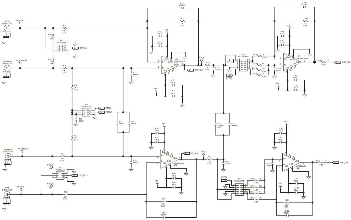
The MAX11960EVKIT-EVKIT# is an evaluation kit for the MAX11960 Dual Simultaneous Sampling, 20-Bit, 1Msps, Differential SAR ADC, Instrumentation and Measurement. This kit includes a MAX11960 evaluation board, a USB-to-I2C interface board, and a USB cable. The MAX11960 is a high-performance, low-power, dual-channel, simultaneous-sampling, 20-bit, 1Msps, differential SAR ADC. It features a wide input range of ±2.5V, a low noise floor of -90dBFS, and a high SNR of 95dBFS. The MAX11960EVKIT-EVKIT# provides a complete platform for evaluating the performance of the MAX11960 ADC. It includes a variety of test points and connectors for easy connection to external test equipment. The kit also includes a comprehensive set of software tools for configuring and testing the MAX11960 ADC.
- TypeParameter
- Factory Lead Time6 Weeks
- PackagingTray
- Published2016
- Part StatusActive
- Moisture Sensitivity Level (MSL)1 (Unlimited)
- Base Part NumberMAX11960
- Number of Bits20
- Utilized IC / PartMAX11960
- Supplied ContentsBoard(s)
- Data InterfaceDSP, Serial, SPI™
- Sampling Rate40 Msps
- Evaluation KitYes
- Sampling Rate (Per Second)1M
- Number of A/D Converters2
- Input Range±VREF
- Power (Typ) @ Conditions18mW @ 1MSPS
- REACH SVHCNo SVHC
- RoHS StatusROHS3 Compliant
| Part Number | Manufacturer | Description | Stock | RFQ |
|---|---|---|---|---|
| Texas Instruments | IC REG LIN POS ADJ 150MA 8MSOP | 12997 | RFQ | |
| Texas Instruments | IC REG LIN POS ADJ 150MA 8MSOP | 417 | RFQ | |
| Microchip Technology | MICROCHIP 93LC66BT-I/OT EEPROM, Microwire, 4 Kbit, 256 x 16bit, 2 MHz, Serial Microwire, SOT-23, 6 Pins | 5000 | RFQ | |
| Texas Instruments | IC REG LIN NEG ADJ 200MA 8MSOP | 10000 | RFQ | |
| Texas Instruments | IC REG LIN NEG ADJ 200MA 8MSOP | 14 | BUY | |
| Maxim Integrated | Analog Circuit, 1 Func, BICMOS, PDSO10, 3 X 3 MM, ROHS COMPLIANT, TDFN-10 | 5 | RFQ |


Product
Brand
Articles
Tools




























