Maxim Integrated MAX14655EVKIT#EVAL KIT FOR MAX14655 (HIGH CURR
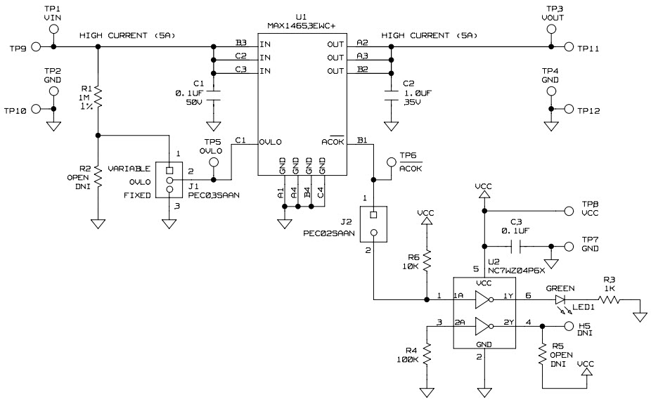
The MAX14655EVKIT-EVKIT# is an evaluation kit for the MAX14655 High-Current Overvoltage Protector with Adjustable OVLO, Consumer Electronics. This kit provides a complete platform for evaluating the MAX14655 device, which is designed to protect consumer electronics from overvoltage conditions. The kit includes a MAX14655 evaluation board, a USB-to-I2C interface board, and a USB cable. The evaluation board features a MAX14655 device, a voltage regulator, and a set of test points for measuring the device's performance. The USB-to-I2C interface board allows the user to control the MAX14655 device via a PC. The kit also includes a comprehensive user guide, which provides detailed instructions on how to use the kit and evaluate the MAX14655 device.
- TypeParameter
- Factory Lead Time2 Weeks
- Part StatusActive
- Moisture Sensitivity Level (MSL)1 (Unlimited)
- RoHS StatusNon-RoHS Compliant
| Part Number | Manufacturer | Description | Stock | RFQ |
|---|---|---|---|---|
| ON Semiconductor | IC BUFF NONINVERT 5.5V 6MICROPAK | 773 | RFQ | |
| ON Semiconductor | Buffer/Driver 2-CH Non-Inverting Open Drain CMOS 6-Pin MicroPak T/R | 1 | RFQ |


Product
Brand
Articles
Tools






