Maxim Integrated MAX14882EVKIT#EVAL MAX14882 CAN TXRX
Description
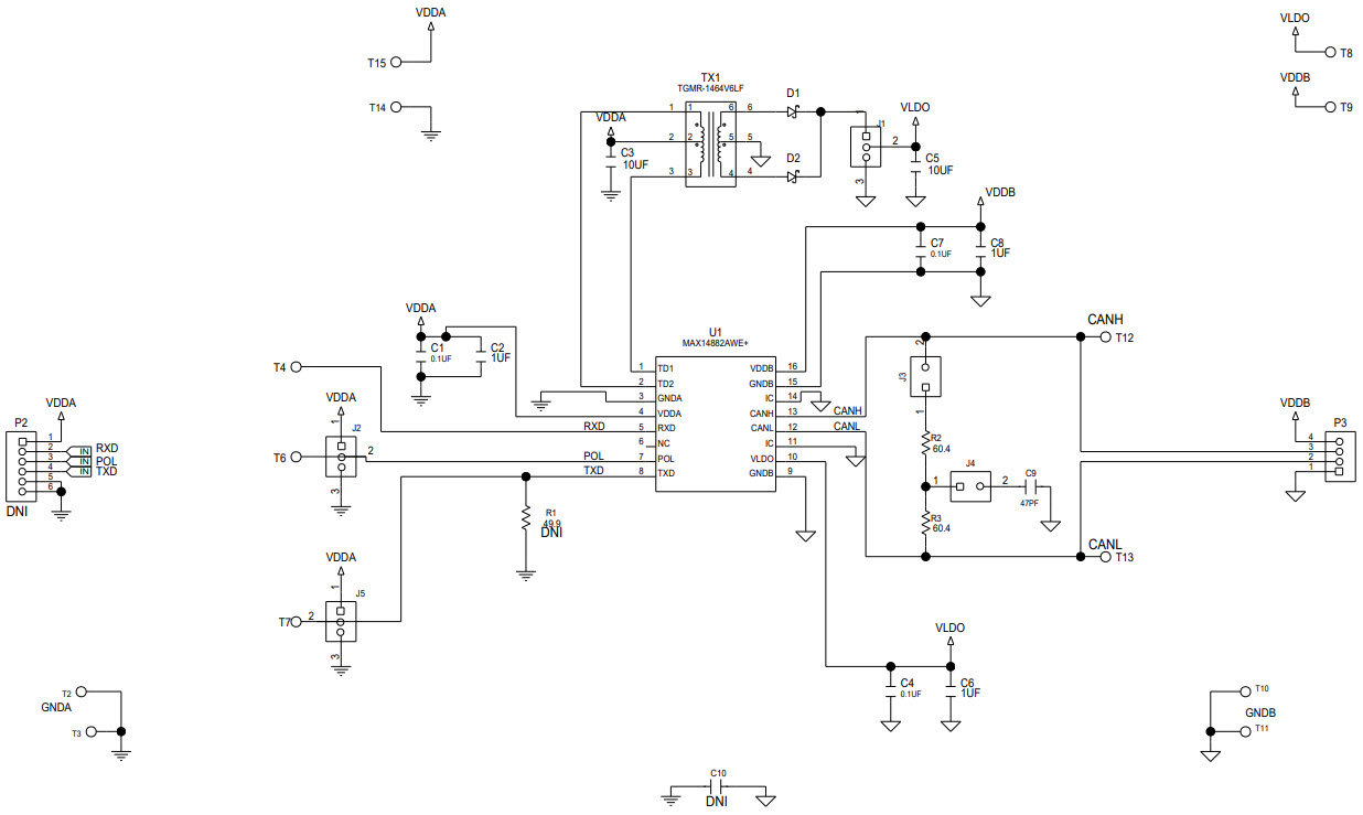
The MAX14882EVKIT-EVKIT# is an evaluation kit for the MAX14882 5kVRMS Isolated CAN Transceiver with Integrated Transformer Driver. This kit is designed for industrial automation applications and provides a complete platform for evaluating the performance of the MAX14882. It includes a MAX14882 evaluation board, a USB-to-CAN adapter, and a USB cable. The evaluation board features a 5kVRMS isolated CAN transceiver with integrated transformer driver, as well as a CAN transceiver interface, a CAN bus connector, and a power supply connector. The USB-to-CAN adapter allows for easy connection to a PC for data logging and analysis. The kit also includes a comprehensive user guide and software for configuring and testing the MAX14882.
Specifications
Maxim Integrated technical specifications, attributes, parameters and parts with similar specifications to Maxim Integrated .
- TypeParameter
- Factory Lead Time6 Weeks
- Part StatusActive
- Moisture Sensitivity Level (MSL)1 (Unlimited)
- TypeInterface
- FunctionCANbus
- Utilized IC / PartMAX14882
- Supplied ContentsBoard(s)
- Primary AttributesIsolated
- EmbeddedNo
- Secondary AttributesOn-Board Test Points
- RoHS StatusROHS3 Compliant
0 Similar Products Remaining
Technical Documents
Associated Products
| Part Number | Manufacturer | Description | Stock | RFQ |
|---|---|---|---|---|
| ON Semiconductor | IC INVERTER 2CH 2-INP SC70-6 | 6613 | RFQ |


Product
Brand
Articles
Tools












