Maxim Integrated MAX16992EVKIT#MAX16992 Current-Mode PWM Controllers Evaluation Kit
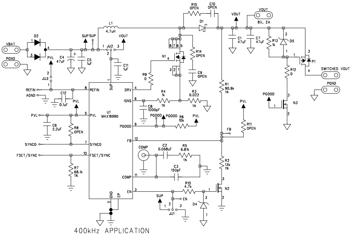
The MAX16992EVKIT-EVKIT# is an evaluation kit for the MAX16992 36V, 2.5MHz Automotive Boost/SEPIC Controller. This kit is designed for automotive and transportation applications, and provides a complete platform for evaluating the performance of the MAX16992 controller. The kit includes a MAX16992 evaluation board, a USB-to-I2C interface board, and a power supply. The evaluation board features a wide range of components, including a power MOSFET, inductor, and capacitors, allowing users to quickly and easily evaluate the performance of the MAX16992 controller. The USB-to-I2C interface board provides a convenient way to program and debug the MAX16992 controller. The power supply provides a stable power source for the evaluation board. The MAX16992EVKIT-EVKIT# is an ideal solution for automotive and transportation applications.
- TypeParameter
- Factory Lead Time6 Weeks
- Published2013
- Part StatusActive
- Moisture Sensitivity Level (MSL)1 (Unlimited)
- Voltage - Output8V
- Frequency - Switching2.2MHz
- Utilized IC / PartMAX16992
- Supplied ContentsBoard(s)
- Evaluation KitYes
- Board TypeFully Populated
- Main PurposeDC/DC Converter
- Outputs and Type1, Non-Isolated
- Regulator TopologyBoost
- RoHS StatusROHS3 Compliant
| Part Number | Manufacturer | Description | Stock | RFQ |
|---|---|---|---|---|
| Omron Electronics Inc-EMC Div | OMRON ELECTRONIC COMPONENTS A6T1104 DIP / SIP Switch, A6T Series, SPST, DIP Unsealed, Through Hole, 25 mA, 24 VDC | 460 | RFQ |


Product
Brand
Articles
Tools












