Maxim Integrated MAX17681AEVKITB#EVAL KIT MAX17681A ISO-BUCK REG
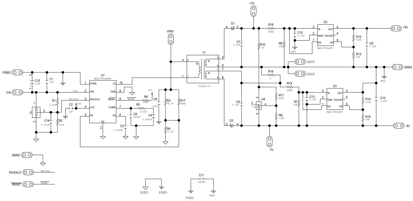
The MAX17681AEVKITB-AEVKITB# Evaluation Kit from Maxim Integrated is designed for use with the MAX17681A 4.5V to 42V Input, High-Efficiency, Iso-Buck DC-DC Converter. This kit provides a complete evaluation platform for the MAX17681A, allowing users to quickly and easily evaluate the performance of the device in communications and telecom applications. The kit includes a MAX17681A evaluation board, a power supply, and a USB-to-I2C interface board. The MAX17681A is capable of providing an isolated ±7V or ±5V output configuration, making it ideal for powering sensitive components in communications and telecom applications. The evaluation board also features a wide range of test points and jumpers, allowing users to easily configure the device for their specific application.
- TypeParameter
- Factory Lead Time6 Weeks
- Part StatusActive
- Moisture Sensitivity Level (MSL)1 (Unlimited)
- Base Part NumberMAX17681
- Voltage - Output±7V
- Frequency - Switching200kHz
- Utilized IC / Part750342779, MAX17681
- Supplied ContentsBoard(s)
- Board TypeFully Populated
- Main PurposeDC/DC, Step Down
- Outputs and Type2, Isolated
- Regulator TopologyBuck
- RoHS StatusROHS3 Compliant


Product
Brand
Articles
Tools









