Maxim Integrated MAX17681AEVKITE#EVAL KIT MAX17681A ISO-BUCK REG
Description
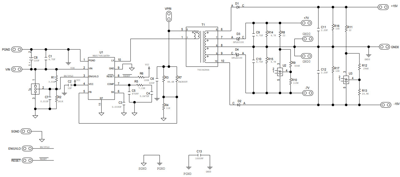
The MAX17681AEVKITE-AEVKITE# Evaluation Kit from Maxim Integrated is designed to evaluate the MAX17681A 4.5V to 42V Input, High-Efficiency, Iso-Buck DC-DC Converter with Isolated ±15V and ±7.5V Output Configuration. This evaluation kit is ideal for power management ICs (PMICs) applications. It features a wide input voltage range of 4.5V to 42V, and provides isolated ±15V and ±7.5V outputs. The kit also includes a USB-to-I2C interface board, which allows for easy programming and evaluation of the MAX17681A. The MAX17681AEVKITE-AEVKITE# Evaluation Kit is a great tool for evaluating the performance of the MAX17681A in a variety of applications.
Specifications
Maxim Integrated technical specifications, attributes, parameters and parts with similar specifications to Maxim Integrated .
- TypeParameter
- Factory Lead Time6 Weeks
- Part StatusActive
- Moisture Sensitivity Level (MSL)1 (Unlimited)
- Base Part NumberMAX17681
- Voltage - Output±15V
- Frequency - Switching200kHz
- Utilized IC / Part750342864, MAX17681
- Supplied ContentsBoard(s)
- Board TypeFully Populated
- Main PurposeDC/DC, Step Down
- Outputs and Type2, Isolated
- Regulator TopologyBuck
- RoHS StatusROHS3 Compliant
0 Similar Products Remaining


Product
Brand
Articles
Tools









